Now showing circuits 61-80 of 119. Sort by

12-5

12-5 PUBLIC

Switch SW1 closes at t=0. Circuit is in equilibrium just before t=0. Opamp OA1 is ideal. I'm have trouble calculating the time constant for the capacitor's waveform. Can anyone help? VM1 = (-Rf/Ri) x...

by dstehlin1218 | updated April 23, 2013

help   hw   hwhelp   op-amp   rc   time-constant  

op amp non-inverting amp

op amp non-inverting amp PUBLIC

by alkopop79 | updated April 16, 2013

op-amp  

inverting op amp

inverting op amp PUBLIC

by nickgibson | updated April 02, 2013

amplifier   op-amp  

non inverting amplifier

non inverting amplifier PUBLIC

by nickgibson | updated April 01, 2013

op-amp  

LM386 Stereo

LM386 Stereo PUBLIC

by jamesmarino | updated March 28, 2013

hott   lm386   op-amp  

Integratore ideale

Integratore ideale PUBLIC

Il classico schema di principio di integratore realizzato con amplificatore operazionale

by columbaprof | updated March 08, 2013

integratore   op-amp   operazionale  

5-stage Op-Amp/Transformer with LED

5-stage Op-Amp/Transformer with LED PUBLIC

by mlew | updated February 28, 2013

led   op-amp   transformer  

Two Stage MOSFET Amplifier

Two Stage MOSFET Amplifier PUBLIC

by mlew | updated February 23, 2013

darlington-bjt   fuse   mosfet   op-amp   transformer  

15kHz_active_LPF

15kHz_active_LPF PUBLIC

This is actually the active 15 kHz LPF of the QuadOpAmpMAX 414BCPD. I wanted to verify that I have build it correctly. Problem is that when connecting the output to the mic-input of the PC I don't see...

by Y3g | updated February 22, 2013

microphone   op-amp  

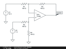
Restador

Restador PUBLIC

by dzalf | updated February 19, 2013

op-amp  

Op-Amp Inverting Amplifier

Op-Amp Inverting Amplifier PUBLIC

Stage 3 of Function Generator Circuit.

by nightlite | updated February 17, 2013

inverting-amplifier   op-amp  

Op-Amp Integrator

Op-Amp Integrator PUBLIC

Stage 2 of Function Generator Circuit.

by nightlite | updated February 17, 2013

integrator   op-amp  

Op-Amp Oscillator

Op-Amp Oscillator PUBLIC

Stage 1 of Function Generator Circuit.

by nightlite | updated February 16, 2013

op-amp   oscillator   square-wave  

Comparatore con isteresi

Comparatore con isteresi PUBLIC

Il classico comparatore invertente con isteresi realizzato con amplificatore operazionale

by columbaprof | updated February 14, 2013

comparatore   invertente   op-amp   schmitt-trigger  

Seguidor de tensión

Seguidor de tensión PUBLIC

Voltage follower

by xcrespo11 | updated February 07, 2013

op-amp  

Active Band Pass

Active Band Pass PUBLIC

by stashcraft | updated January 24, 2013

active-filter   filter   op-amp  

Active Bessel Filter

Active Bessel Filter PUBLIC

Second order filter of the Bessel variety.

by stashcraft | updated January 24, 2013

active-filter   filter   op-amp  

Inverting op-amp

Inverting op-amp PUBLIC

by endolith | updated January 18, 2013

frequency-domain   low-pass   op-amp  

Linkwitz transform

Linkwitz transform PUBLIC

Linkwitz transform for EQing speaker drivers

by endolith | updated January 17, 2013

active-filter   audio   frequency-domain   loudspeaker   op-amp  

Differentiaalivahvistin

Differentiaalivahvistin PUBLIC

by markusl | updated January 16, 2013

differentiaalivahvistin   elektroniset-jarjestelmat   eljar   lepola   metropolia   op-amp   xx00aa75  

More tags

555   7805   ac-to-dc   active-filter   amplifier   analog   and   anode   attenuator   atx   audio   automotive   band-reject   bandgap   behavioral   bias-point   bjt   bode   bridge-rectifier   button   calculator   cascaded-filters   cascode   cathode   cmos   colpitts   compensation   constant-current-source   current-limiting   current-mirror   current-monitor   current-regulator   dac   dc-to-ac   device-modeling   differential   differentiator   digital   diode   divider   emitter-follower   feedback   filter   flyback   flyback-diode   frequency-domain   full-wave   guitar   ham-radio   high-pass   high-speed   high-voltage   hv   hysteresis   ic   ignition-coil   induction   inductive   inductive-load   initial-conditions   instrumentation-amplifier   integrator   inverting   jfet   laplace   led   led-array   level-shift   lighting   lipo   lm317   load-cell   logic-gate   low-pass   mechanical   microcontroller   microphone   mosfet   motor   multivibrator   non-inverting   nonlinear   nor   notch   ohms-law   op-amp   optical   or   oscillator   parallel   passive   passive-filter   pcb-design   phase-shift   photodiode   photoresistor   phototransistor   piezo   plants   potentiometer   power   power-supply   power-supply-unit   preamp   pull-down   pull-up   pwm   rc   relaxation-oscillator   relay   resistor-ladder   resonance   rf   rlc   rom   saturation   schmitt-trigger   sensor   series   servo-motor   signal   spark-plug   stability   stepper   summing   superposition   switching   time-constant   transformer   transistor   translinear   twin-t   voltage-divider   voltage-regulator   waveform-arithmetic   wiring   xnor   xor   zener-diode   zero-voltage-switching  

About CircuitLab

CircuitLab is an in-browser schematic capture and circuit simulation software tool to help you rapidly design and analyze analog and digital electronics systems.