Created by
Created February 15, 2013
Last modified February 17, 2013
Tags integrator   op-amp  

Summary

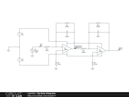
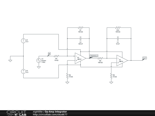
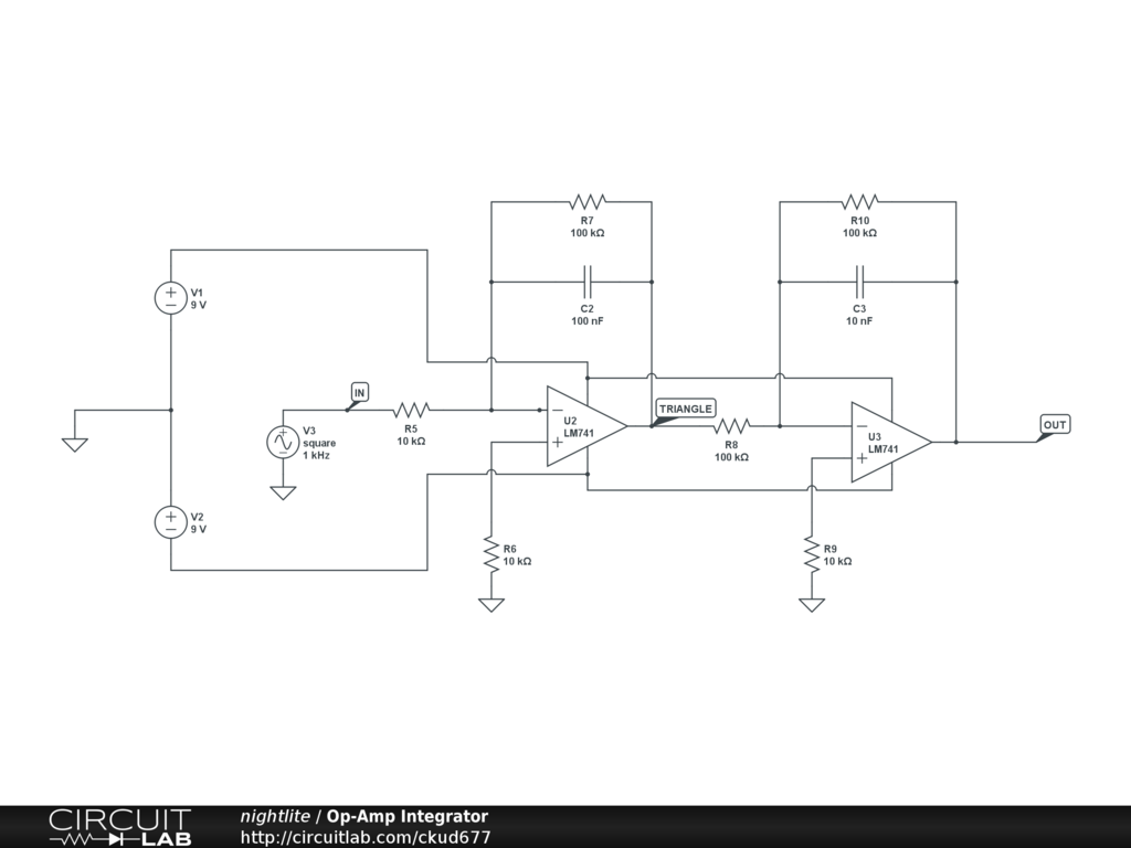
Stage 2 of Function Generator Circuit.


Description

Not provided.


Comments

No comments yet. Be the first!

Leave a Comment

Please sign in or create an account to comment.

Revision History

Only the circuit's creator can access stored revision history.