Now showing circuits 1-4 of 4. Sort by

aoe-fig-02-022

aoe-fig-02-022 PUBLIC

by hkienle | updated January 21, 2022

aoe   emitter-follower   low-pass   passive-filter   voltage-regulator   zener-diode  

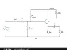
Two Transistor Amplifier

Two Transistor Amplifier PUBLIC

Two transistor amplifier. Gain of about 30 times (inverted) and low impedence output.

by luigi.maroni | updated September 30, 2013

amplifier   emitter-follower   gain   transistor  

simple Emitter folower

simple Emitter folower PUBLIC

by kristebo | updated August 13, 2013

amplifier   bjt   emitter-follower  

Capacitively Loaded Emitter Follower

Capacitively Loaded Emitter Follower PUBLIC

An emitter follower is supposed to have its output voltage follow changes in its input approximately 1 to 1, but fast input edges and a capacitively loaded output lead to undesired and asymmetric...

by CircuitLab | updated April 13, 2012

bjt   emitter-follower   time-constant  

More tags

555   7805   ac-to-dc   active-filter   amplifier   analog   and   anode   attenuator   atx   audio   automotive   band-reject   bandgap   behavioral   bias-point   bjt   bode   bridge-rectifier   button   calculator   cascaded-filters   cascode   cathode   cmos   colpitts   compensation   constant-current-source   current-limiting   current-mirror   current-monitor   current-regulator   dac   dc-to-ac   device-modeling   differential   differentiator   digital   diode   divider   emitter-follower   feedback   filter   flyback   flyback-diode   frequency-domain   full-wave   guitar   ham-radio   high-pass   high-speed   high-voltage   hv   hysteresis   ic   ignition-coil   induction   inductive   inductive-load   initial-conditions   instrumentation-amplifier   integrator   inverting   jfet   laplace   led   led-array   level-shift   lighting   lipo   lm317   load-cell   logic-gate   low-pass   mechanical   microcontroller   microphone   mosfet   motor   multivibrator   non-inverting   nonlinear   nor   notch   ohms-law   op-amp   optical   or   oscillator   parallel   passive   passive-filter   pcb-design   phase-shift   photodiode   photoresistor   phototransistor   piezo   plants   potentiometer   power   power-supply   power-supply-unit   preamp   pull-down   pull-up   pwm   rc   relaxation-oscillator   relay   resistor-ladder   resonance   rf   rlc   rom   saturation   schmitt-trigger   sensor   series   servo-motor   signal   spark-plug   stability   stepper   summing   superposition   switching   time-constant   transformer   transistor   translinear   twin-t   voltage-divider   voltage-regulator   waveform-arithmetic   wiring   xnor   xor   zener-diode   zero-voltage-switching  

About CircuitLab

CircuitLab is an in-browser schematic capture and circuit simulation software tool to help you rapidly design and analyze analog and digital electronics systems.