Now showing circuits 1-20 of 26. Sort by

Gabriel - 30kW, one of three legs, three-phase 480Vac input, 400Vdc output, Net 22 kW Over-unity Driver, COP=133%

Gabriel - 30kW, one of three legs, three-phase 480Vac input, 400Vdc output, Net 22 kW Over-unity Driver, COP=133% PUBLIC

We recently simplified this circuit when we found that one of the "branches" in the original was carrying no current at all under simulation. The result is incredibly simple, but still simulates as...

by DMBoie | updated May 30, 2024

ac-to-dc   overunity  

Raphael - 10kW, one of three legs, three-phase 480Vac input, 400Vdc output, Net 7.5kW Over-unity Driver, COP=133%

Raphael - 10kW, one of three legs, three-phase 480Vac input, 400Vdc output, Net 7.5kW Over-unity Driver, COP=133% PUBLIC

We recently simplified this circuit when we found that one of the "branches" in the original was carrying no current at all under simulation. The result is incredibly simple, but still simulates as...

by DMBoie | updated May 30, 2024

ac-to-dc   overunity  

ELEC 330/L Project

ELEC 330/L Project PUBLIC

A circuit focusing on simulating a full-wave rectification.

by imrun10 | updated April 02, 2024

ac-to-dc   full-wave   zener-diode  

Precision Full-Wave Rectifier

Precision Full-Wave Rectifier PUBLIC

by mk5734 | updated August 23, 2018

ac-to-dc   full-wave   op-amp  

Diode full-wave rectifier

Diode full-wave rectifier PUBLIC

Four diodes (a "bridge rectifier") plus a capacitor can be used to rectify AC into DC, with conduction over most of the the input power cycle.

by CircuitLab | updated June 07, 2017

ac-to-dc   bridge-rectifier   diode   time-constant  

Diode half-wave rectifier

Diode half-wave rectifier PUBLIC

A single diode plus a capacitor can be used to rectify AC into DC, but often with a lot of ripple at the output.

by CircuitLab | updated June 07, 2017

ac-to-dc   diode   time-constant  

basic circuit

basic circuit PUBLIC

Enjoy:)!

by oscartwinb | updated May 25, 2017

ac-to-dc   cathode  

High Power PWM Rectifier

High Power PWM Rectifier PUBLIC

Simple project to deliver high-voltage at high-current to a DC load, controlled with PWM. In real-life application, the load is 5 series-connect 100W LED.

by GabrielPauka | updated June 01, 2016

ac-to-dc   bridge-rectifier   power-electronics   power-supply   pwm   rectifier  

15VDC Eurorack Power Supply

15VDC Eurorack Power Supply PUBLIC

Music from outer space

by jhorsley | updated January 19, 2015

ac-to-dc   power-supply  

AC-DC resistive power supply

AC-DC resistive power supply PUBLIC

Small power AC to DC nonisolated converter.

by febb | updated December 24, 2014

ac-to-dc   power-supply  

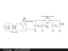
Voltage Converter

Voltage Converter PUBLIC

Simple AC to DC converter circuit (Sadə, dəyişən cərəyanı sabit cərəyana çevirən dövrə)

by condorxan | updated September 21, 2014

ac-to-dc  

120V/60Hz to 12V DC Power Supply

120V/60Hz to 12V DC Power Supply PUBLIC

by smackmillan | updated April 06, 2014

ac-to-dc   full-wave-rectifier  

Cappuccino

Cappuccino PUBLIC

Capacitor mains dropper circuit taken from US Breville 800 coffee machine, to see effect of 240V operation

by jetpax | updated January 19, 2014

ac-to-dc   capacitor-dropper   mains  

Adaptor

Adaptor PUBLIC

Made in Indonesia

by raflyfb | updated August 09, 2013

ac_dc   ac-to-dc   adaptor  

HOW to get 7.5V DC

HOW to get 7.5V DC PUBLIC

by The_falcon | updated May 20, 2013

ac-to-dc  

circuito solemne 1

circuito solemne 1 PUBLIC

prueba

by flores7 | updated May 09, 2013

ac-to-dc  

Half Wave Rectification

Half Wave Rectification PUBLIC

Half wave rectified DC output from an AC supply.

by Navinscoop | updated April 04, 2013

ac-to-dc   half-wave-rectification   rectification   rectifier  

120VAC to 12VDC Power Supply

120VAC to 12VDC Power Supply PUBLIC

by samyules | updated March 01, 2013

12v   ac-to-dc   power-supply  

Full-Wave Rectifier w/ Transformer

Full-Wave Rectifier w/ Transformer PUBLIC

by Sanityisboring | updated February 26, 2013

ac-to-dc   bridge-rectifier   diode   full-wave   transformer  

DC-DC boost converter

DC-DC boost converter PUBLIC

by Shiv89 | updated January 31, 2013

ac-to-dc   dc-to-ac  

More tags

555   7805   ac-to-dc   active-filter   amplifier   analog   and   anode   attenuator   atx   audio   automotive   band-reject   bandgap   behavioral   bias-point   bjt   bode   bridge-rectifier   button   calculator   cascaded-filters   cascode   cathode   cmos   colpitts   compensation   constant-current-source   current-limiting   current-mirror   current-monitor   current-regulator   dac   dc-to-ac   device-modeling   differential   differentiator   digital   diode   divider   emitter-follower   feedback   filter   flyback   flyback-diode   frequency-domain   full-wave   guitar   ham-radio   high-pass   high-speed   high-voltage   hv   hysteresis   ic   ignition-coil   induction   inductive   inductive-load   initial-conditions   instrumentation-amplifier   integrator   inverting   jfet   laplace   led   led-array   level-shift   lighting   lipo   lm317   load-cell   logic-gate   low-pass   mechanical   microcontroller   microphone   mosfet   motor   multivibrator   non-inverting   nonlinear   nor   notch   ohms-law   op-amp   optical   or   oscillator   parallel   passive   passive-filter   pcb-design   phase-shift   photodiode   photoresistor   phototransistor   piezo   plants   potentiometer   power   power-supply   power-supply-unit   preamp   pull-down   pull-up   pwm   rc   relaxation-oscillator   relay   resistor-ladder   resonance   rf   rlc   rom   saturation   schmitt-trigger   sensor   series   servo-motor   signal   spark-plug   stability   stepper   summing   superposition   switching   time-constant   transformer   transistor   translinear   twin-t   voltage-divider   voltage-regulator   waveform-arithmetic   wiring   xnor   xor   zener-diode   zero-voltage-switching  

About CircuitLab

CircuitLab is an in-browser schematic capture and circuit simulation software tool to help you rapidly design and analyze analog and digital electronics systems.