Created by
Created May 24, 2024
Last modified May 30, 2024
Tags ac-to-dc   overunity  

Summary

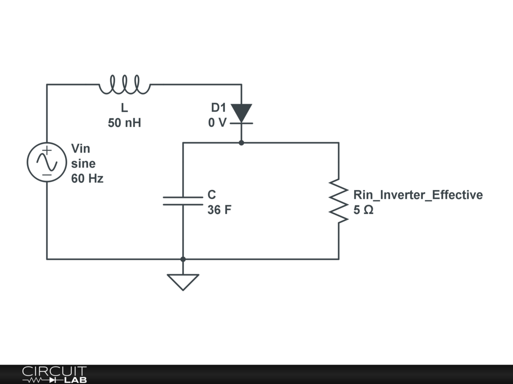
We recently simplified this circuit when we found that one of the "branches" in the original was carrying no current at all under simulation. The result is incredibly simple, but still simulates as over-unity. So simple in fact, that our work hardly qualifies as invention, and is more in the category of discovery... discovery of a hidden over-unity property of the simplest of loaded series RLC resonant tank circuits.

Even with Inductor Resistance included, this over-unity proto-circuit, at least as it simulates in CircuitLab, boasts a substantial (near 133%) Coefficient of Performance (COP).

If in doubt, you are welcome to simulate the circuit yourself, and perform the relatively easy "eyeball" integration of the power-in (Pin) curve to calculate your own figure for COP. This is done toward the tail-end of the 160 second initial simulation, when start-up transients have faded away.

The integration consists primarily of summing the area of triangle-shaped "spikes" which approximate the power curve, separated by large zero areas along the time axis, then dividing by the period.

Again, as is, the power input includes momentary power spikes. Conditioning stages likely need to be added to the input, without affecting over-unity performance.

Linear components are "conservative," and, as has been thought, can't seem to generate power of themselves. Non-linear components, however, are potentially "non-conservative," and if engineered in the proper context, can produce a net power gain in the output.

This circuit is based on the nonlinearity of the diode (D) creating "phantom" voltage or current sources comprised of Fourier series harmonics of a half-wave rectified sine-wave voltage. LC filtering seems to partially block the fundamental harmonic currents from fully manifesting at the load. Further, "full" resonance of a (double-fundamental) frequency amplifies the presence of 2nd harmonic voltages, originating in the source combined with diode (D), in the load.

This "proto-circuit" is a Proof of Concept circuit to justify more research and, potentially, real world implementation. Home-scale units in the 10kW range could be developed for inverter and grid inter-tie connection, and the concept could also likely be scaled-up for large-scale generation on the order of Megawatts.


Description

Not provided.


Comments

No comments yet. Be the first!

Leave a Comment

Adding comments has been disabled for this circuit.

Revision History

Only the circuit's creator can access stored revision history.