Created by
Created February 18, 2013
Last modified February 26, 2013
Tags ac-to-dc   bridge-rectifier   diode   full-wave   transformer  

Summary

Not provided.


Description

Not provided.


Comments

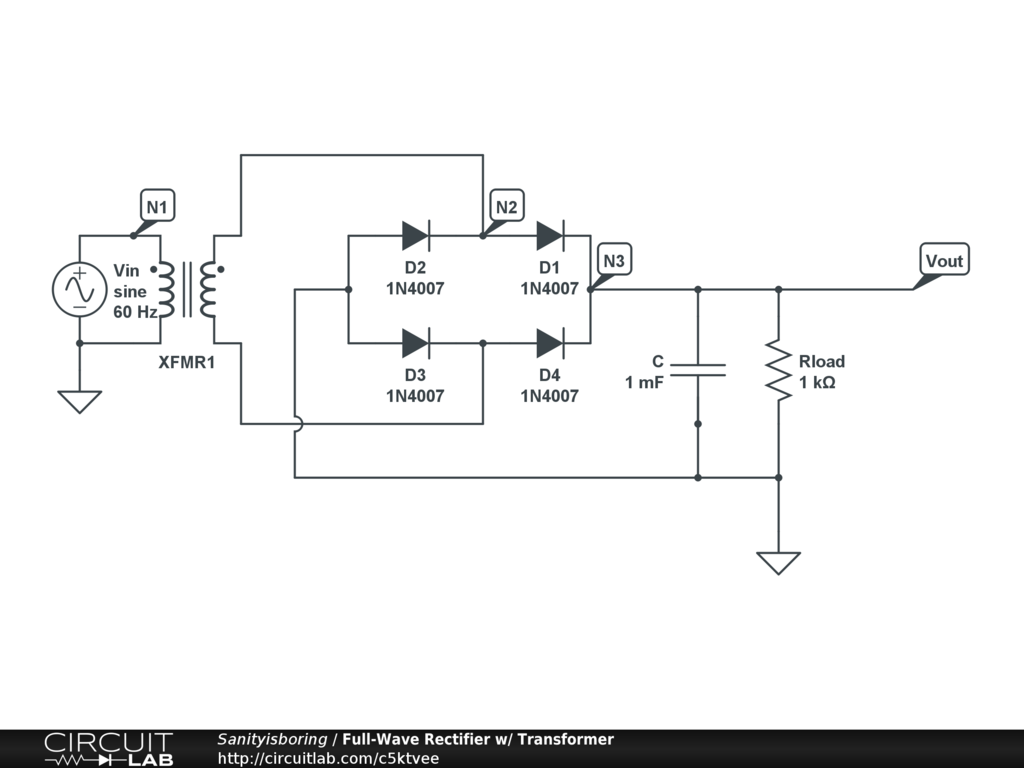
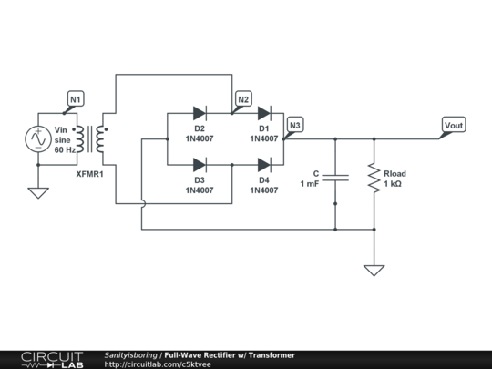
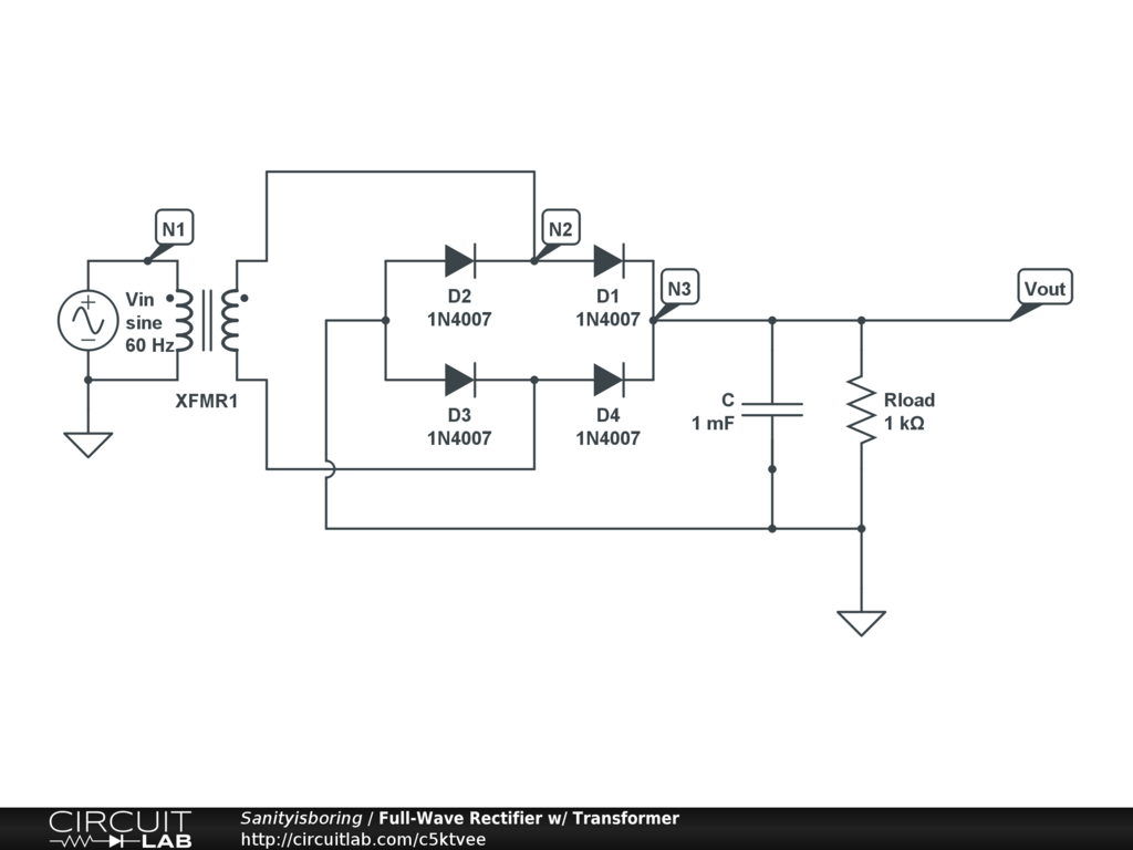
Does the node between D2 and D3 need to be connected to ground?

by JackPreacher
April 07, 2013

You are absolutely right, the nodes does need to be connected to ground. If you look at that node, and the follow the wire from where D2 and D3 join, I ran that wire the same ground as my capacitor and load, because they needed to be grounded too. For consistency's sake I did that. If you wanted to, you could separate the node between D2 and D3 from the other two components and ground it separately, you should see no impact on the output.

Hope this helps!

by Sanityisboring
April 08, 2013

Yeah, thanks. ...I appreciate your taking the time answer.

The whole concept of Circuitlab is extremely advanced and very, very useful. ...

by JackPreacher
April 10, 2013

Leave a Comment

Please sign in or create an account to comment.

Revision History

Only the circuit's creator can access stored revision history.