Created by
Created April 15, 2014
Last modified December 24, 2014
Tags ac-to-dc   power-supply  

Summary

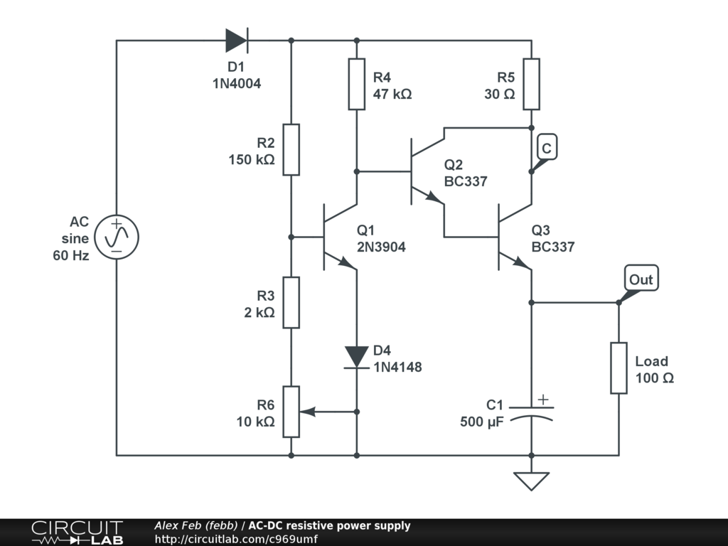
Small power AC to DC nonisolated converter.


Description

Not provided.


Comments

No comments yet. Be the first!

Leave a Comment

Please sign in or create an account to comment.

Revision History

Only the circuit's creator can access stored revision history.