Created by
Created February 14, 2013
Last modified February 14, 2013
Tags comparatore   invertente   op-amp   schmitt-trigger  

Summary

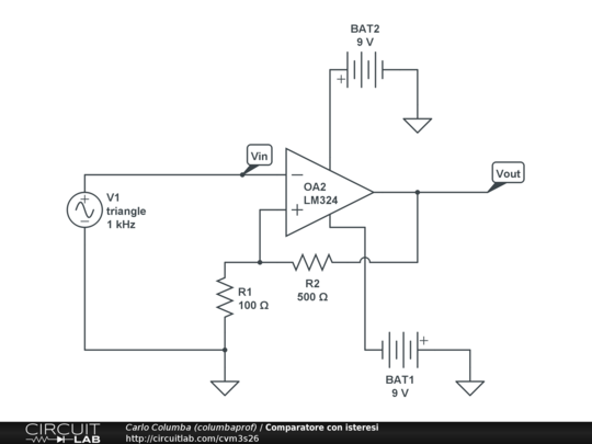
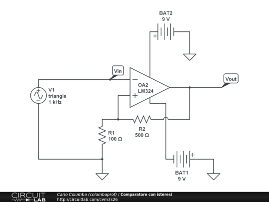
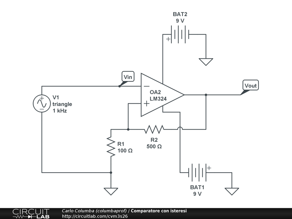
Il classico comparatore invertente con isteresi realizzato con amplificatore operazionale


Description

Una tensione triangolare è portata all'ingresso invertente dell'operazionale. la tensione di confronto è prelevata al partitore R1/R2. La simulazione consente di esplorare il funzionamento del comparatore al variare delle grandezze coinvolte: tensione e frequenza di ingresso, valori delle resistenze di feedback, etc.


Comments

No comments yet. Be the first!

Leave a Comment

Please sign in or create an account to comment.

Revision History

Only the circuit's creator can access stored revision history.