Created by
Created February 15, 2013
Last modified February 16, 2013
Tags op-amp   oscillator   square-wave  

Summary

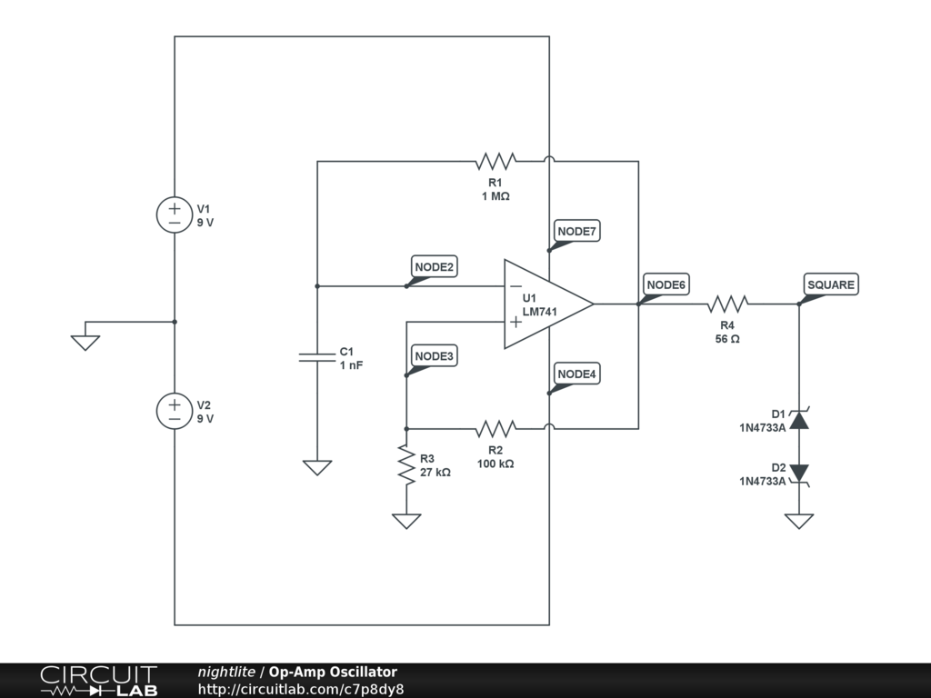
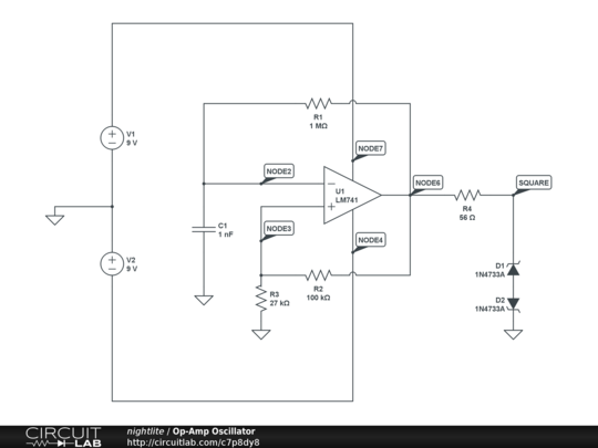
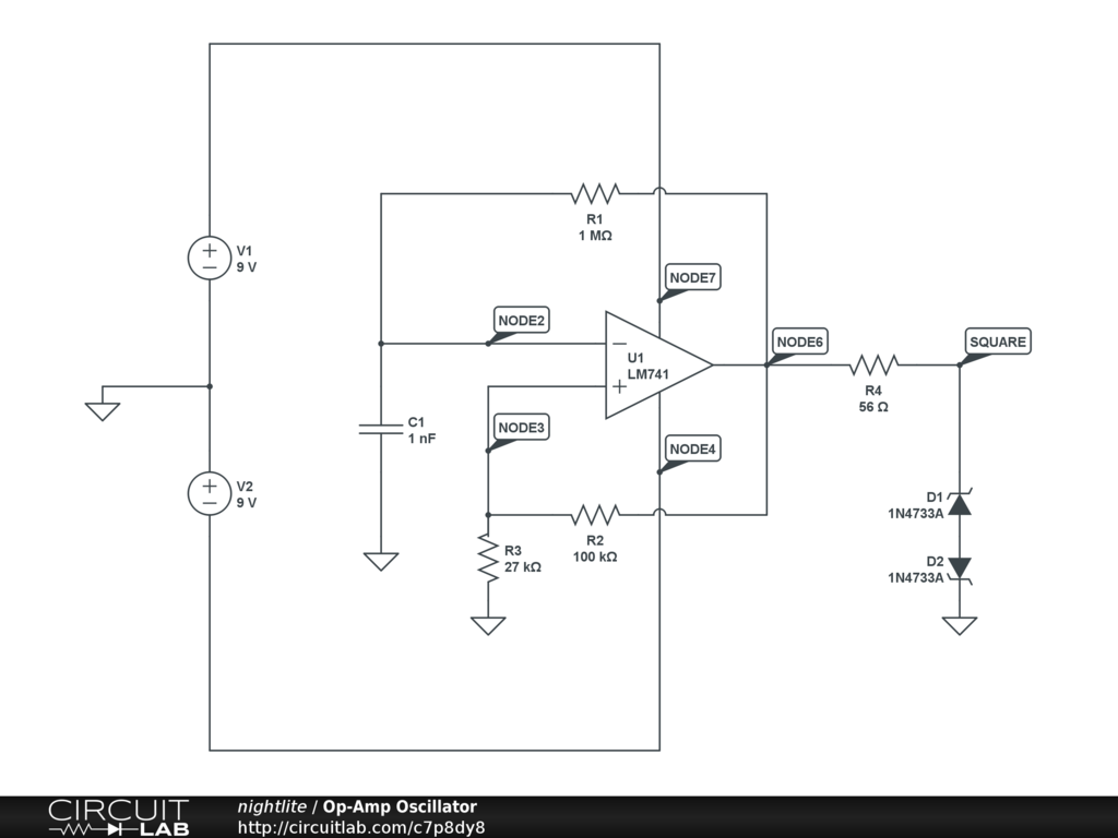
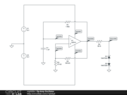
Stage 1 of Function Generator Circuit.


Description

Not provided.


Comments

No comments yet. Be the first!

Leave a Comment

Please sign in or create an account to comment.

Revision History

Only the circuit's creator can access stored revision history.