Created by
Created January 24, 2013
Last modified January 24, 2013
Tags active-filter   filter   op-amp  

Summary

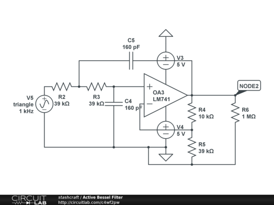
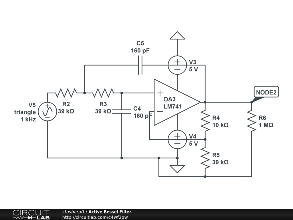
Second order filter of the Bessel variety.


Description

Not provided.


Comments

No comments yet. Be the first!

Leave a Comment

Please sign in or create an account to comment.

Revision History

Only the circuit's creator can access stored revision history.