Created by
Created January 17, 2013
Last modified January 17, 2013
Tags active-filter   audio   frequency-domain   loudspeaker   op-amp  

Summary

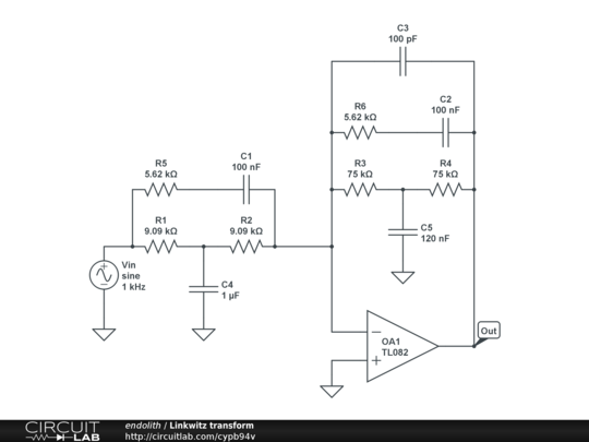
Linkwitz transform for EQing speaker drivers


Description


Comments

Just trying CircuitLab.

Nice because of the grid snapping.

Nice that you can enter values like "100u" and it understands them.

It doesn't automatically make corner wires between components, though?

Not obvious how to make a frequency response plot. It should hold your hand and say "Choose a circuit component to use as a signal source" or something.

Schematics components are kind of ugly? I've seen worse, though.

Frequency response plot is pretty ugly, with points and thick lines and shadows.

Can't choose a generic ideal op-amp? Has to be a real part number?

Can't edit comments. :D

by endolith
January 17, 2013

Leave a Comment

Please sign in or create an account to comment.

Revision History

Only the circuit's creator can access stored revision history.