Created by
Created April 09, 2012
Last modified January 18, 2013
Tags frequency-domain   low-pass   op-amp  

Summary

Not provided.


Description

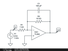
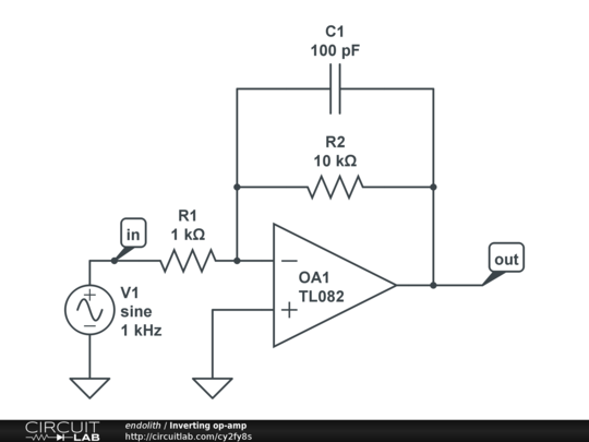
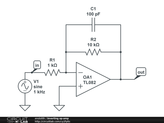
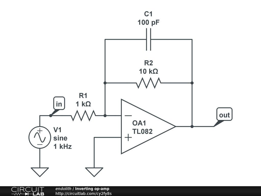
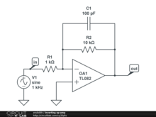
Same as the example, but with a frequency compensation feedback cap to prevent problems with oscillation, etc. Bandwidth is now 100 kHz.


Comments

No comments yet. Be the first!

Leave a Comment

Please sign in or create an account to comment.

Revision History

Only the circuit's creator can access stored revision history.