Created by
Created February 06, 2013
Last modified March 08, 2013
Tags integratore   op-amp   operazionale  

Summary

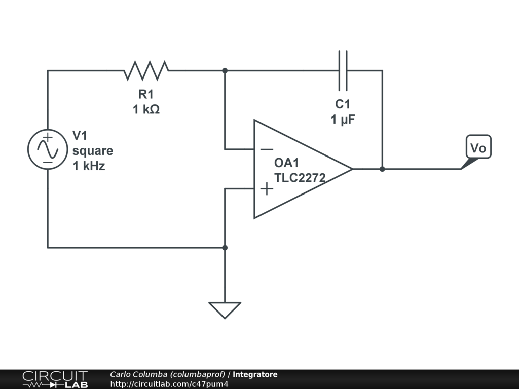
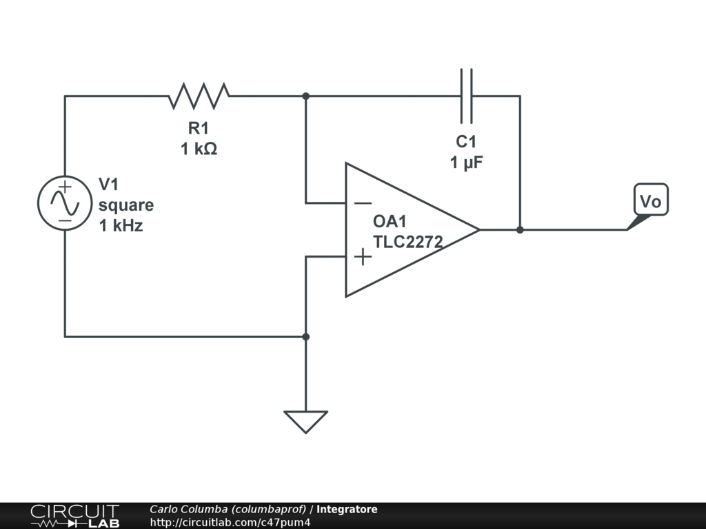
Il classico schema di principio di integratore realizzato con amplificatore operazionale


Description

Lanciando la simulazione si puó osservare il comportamento del circuito: con una onda quadra in ingresso l'uscita manifesterá un'onda triangolare. Si osserva l'andamento incostante del valore medio dell'uscita e quindi la necessitá di ricorrere, nell'implementazione tecnica reale, all'inserimento di una resistenza in parallelo al condensatore.


Comments

No comments yet. Be the first!

Leave a Comment

Please sign in or create an account to comment.

Revision History

Only the circuit's creator can access stored revision history.