Created by
Created February 09, 2013
Last modified February 22, 2013
Tags microphone   op-amp  

Summary

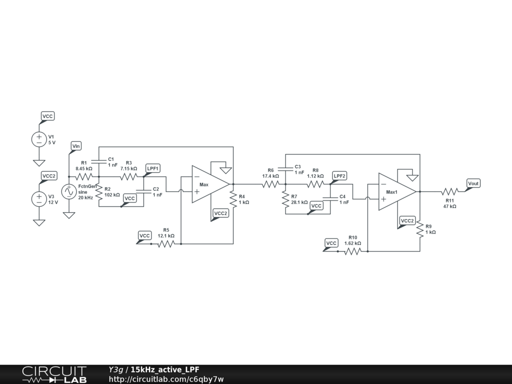
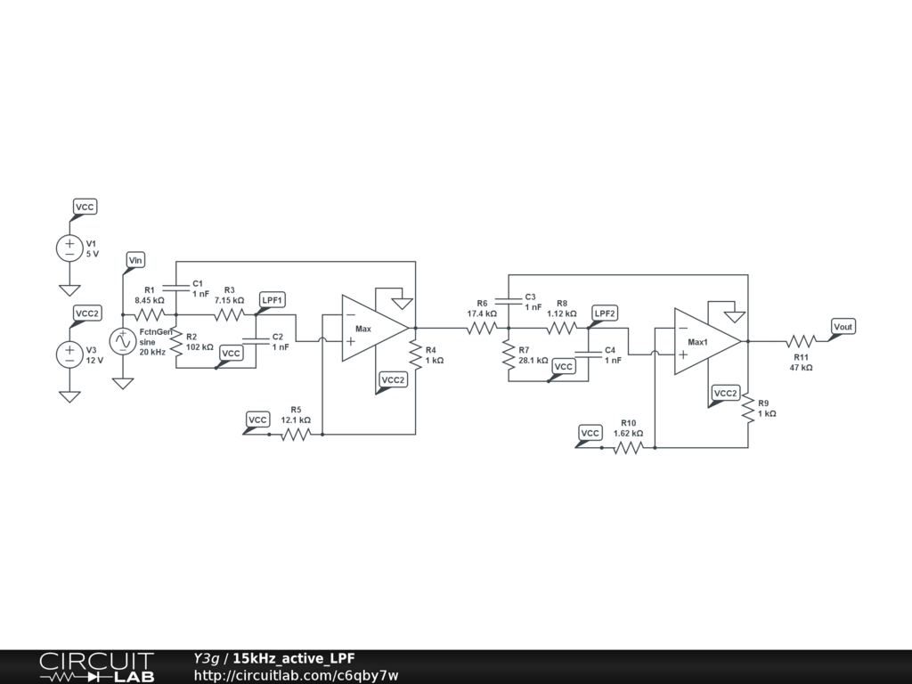
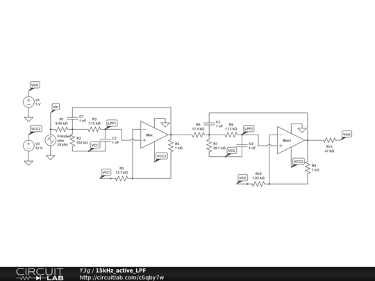
This is actually the active 15 kHz LPF of the QuadOpAmpMAX 414BCPD. I wanted to verify that I have build it correctly.
Problem is that when connecting the output to the mic-input of the PC I don't see the correct frequency I am putting in, while on the scope it seems to be perfect.
My suspects are that the 5 V rms is too high for the mic input. There are some nice free SW to verify the frequency on the mic input like Spectran http://digilander.libero.it/i2phd/spectran.html.


Description

Not provided.


Comments

No comments yet. Be the first!

Leave a Comment

Please sign in or create an account to comment.

Revision History

Only the circuit's creator can access stored revision history.