Now showing circuits 1-20 of 47. Sort by

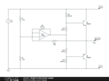
Selectable Single-Polarity Supplies

Selectable Single-Polarity Supplies PUBLIC

Two selectable-voltage power-supplies for op-amp circuits. One with +9V or +5V DC, and one with +12V or +9V or +6V DC.

by Kurtus | updated July 21, 2025

power-supply  

tutorial-smps

tutorial-smps PUBLIC

by hkienle | updated January 19, 2022

power-supply   tutorial-academy  

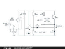
Hybrid Power Supply

Hybrid Power Supply PUBLIC

Hybrid Power Supply from very cheap components

by febb | updated February 12, 2019

power-supply  

7805 & Wall-wart Experiencing Voltage Drop-out

7805 & Wall-wart Experiencing Voltage Drop-out PUBLIC

A 7805 linear voltage regulator can't quite maintain its output voltage. Can you fix it?

by CircuitLab | updated June 07, 2017

power-supply   transformer   voltage-regulator  

High Power PWM Rectifier

High Power PWM Rectifier PUBLIC

Simple project to deliver high-voltage at high-current to a DC load, controlled with PWM. In real-life application, the load is 5 series-connect 100W LED.

by GabrielPauka | updated June 01, 2016

ac-to-dc   bridge-rectifier   power-electronics   power-supply   pwm   rectifier  

Fuente simétrica

Fuente simétrica PUBLIC

by JCUrchulutegui | updated March 07, 2016

power-supply  

12 V 2A Mini PSU

12 V 2A Mini PSU PUBLIC

This is a schematic based on the application notes in the datasheet.

by sjenkin | updated July 27, 2015

power   power-supply   power-supply-unit  

Low Dropout 5v Regulator

Low Dropout 5v Regulator PUBLIC

hi - I'm new here & have found a circuit that might work for me but using the simulator maybe it won't. input voltage varies constantly between between 0v - 10vdc & i want to get a regulated 5vDc. I...

by Lenlen | updated June 06, 2015

power-supply   voltage-regulator  

15VDC Eurorack Power Supply

15VDC Eurorack Power Supply PUBLIC

Music from outer space

by jhorsley | updated January 19, 2015

ac-to-dc   power-supply  

AC-DC resistive power supply

AC-DC resistive power supply PUBLIC

Small power AC to DC nonisolated converter.

by febb | updated December 24, 2014

ac-to-dc   power-supply  

PS

PS PUBLIC

by n1ir | updated April 29, 2014

power-supply  

USB power backup controller

USB power backup controller PUBLIC

USB supply voltage control and backup using NiMh rechargeable battery.

by febb | updated April 22, 2014

5v-booster   pic12   power-supply   usb  

USB power backup supply

USB power backup supply PUBLIC

USB switch mode power supply and backup controller with 1 AAA rechargeable battery

by febb | updated April 15, 2014

pic12   power-supply   usb  

2.5V 250mA simple switching supply with defined gate drive

2.5V 250mA simple switching supply with defined gate drive PUBLIC

An edge-defined gate drive signal is produced by a CSV voltage source, and modulated to form a power supply feedback loop.

by mrobbins | updated September 30, 2013

power-supply   pwm   switching  

Vacuum Flourescent Dispaly Power Supply

Vacuum Flourescent Dispaly Power Supply PUBLIC

by devicemodder | updated September 04, 2013

power-supply  

AC-power your circuit without a transformer

AC-power your circuit without a transformer PUBLIC

Low-power transformer-less AC-to-DC converter.

by mrobbins | updated July 29, 2013

power-supply  

Cathode-ray tube B7S2 power supply

Cathode-ray tube B7S2 power supply PUBLIC

High Voltage Power Supply for cathode-ray tube B7S2

by Resita | updated July 17, 2013

b7s2   cathode-ray   diy   oscilloscope   power-supply   tube  

Variable DC Power Supply

Variable DC Power Supply PUBLIC

This is an attempt at a possible circuit for a Variable DC Power Supply

by jjdans | updated July 14, 2013

dc   lm317   power-supply   variable  

SLA Backup PS

SLA Backup PS PUBLIC

Backup power supply from Electronic Components Circle https://electroniccomponentscircle.wordpress.com/2012/12/26/backup-power-supply/

by TSayles | updated May 25, 2013

backup   power-supply   sla  

Single to dual power supply

Single to dual power supply PUBLIC

This is a circuit that converts a single supply to a double supply without using a centre tapped transformer.

by shagas | updated May 15, 2013

dual   dual-power-supply   op-amp   power   power-supply   supply   transistor  

More tags

555   7805   ac-to-dc   active-filter   amplifier   analog   and   anode   attenuator   atx   audio   automotive   band-reject   bandgap   behavioral   bias-point   bjt   bode   bridge-rectifier   button   calculator   cascaded-filters   cascode   cathode   cmos   colpitts   compensation   constant-current-source   current-limiting   current-mirror   current-monitor   current-regulator   dac   dc-to-ac   device-modeling   differential   differentiator   digital   diode   divider   emitter-follower   feedback   filter   flyback   flyback-diode   frequency-domain   full-wave   guitar   ham-radio   high-pass   high-speed   high-voltage   hv   hysteresis   ic   ignition-coil   induction   inductive   inductive-load   initial-conditions   instrumentation-amplifier   integrator   inverting   jfet   laplace   led   led-array   level-shift   lighting   lipo   lm317   load-cell   logic-gate   low-pass   mechanical   microcontroller   microphone   mosfet   motor   multivibrator   non-inverting   nonlinear   nor   notch   ohms-law   op-amp   optical   or   oscillator   parallel   passive   passive-filter   pcb-design   phase-shift   photodiode   photoresistor   phototransistor   piezo   plants   potentiometer   power   power-supply   power-supply-unit   preamp   pull-down   pull-up   pwm   rc   relaxation-oscillator   relay   resistor-ladder   resonance   rf   rlc   rom   saturation   schmitt-trigger   sensor   series   servo-motor   signal   spark-plug   stability   stepper   summing   superposition   switching   time-constant   transformer   transistor   translinear   twin-t   voltage-divider   voltage-regulator   waveform-arithmetic   wiring   xnor   xor   zener-diode   zero-voltage-switching  

About CircuitLab

CircuitLab is an in-browser schematic capture and circuit simulation software tool to help you rapidly design and analyze analog and digital electronics systems.