Created by
Created July 17, 2013
Last modified July 17, 2013
Tags b7s2   cathode-ray   diy   oscilloscope   power-supply   tube  

Summary

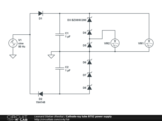
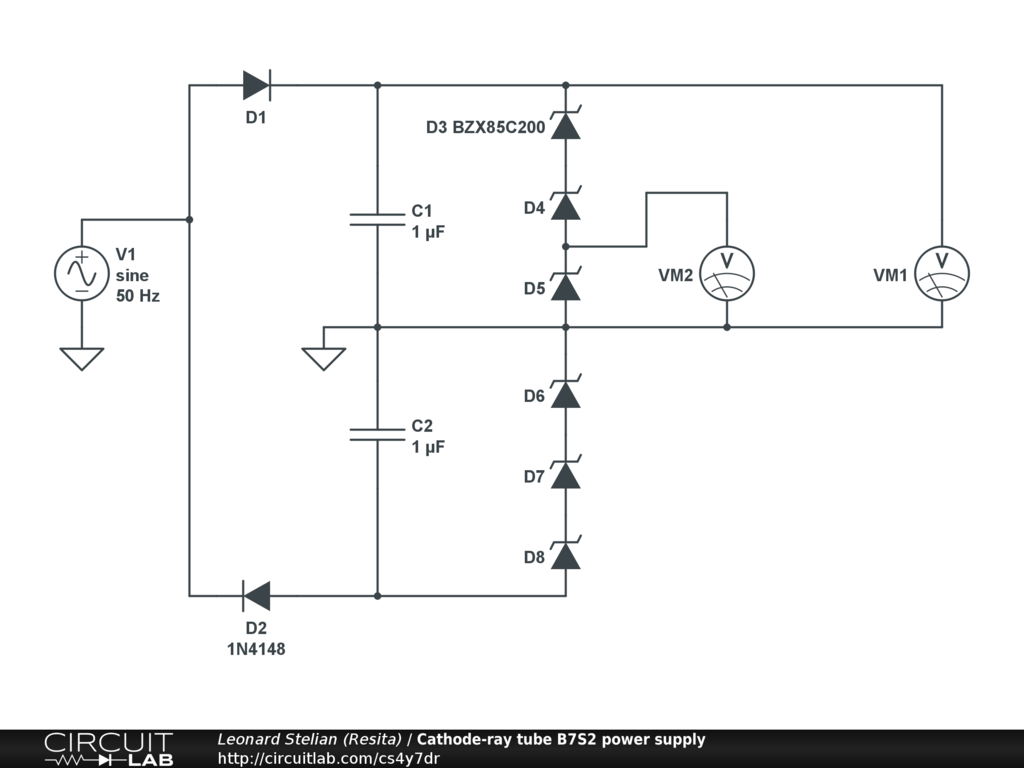
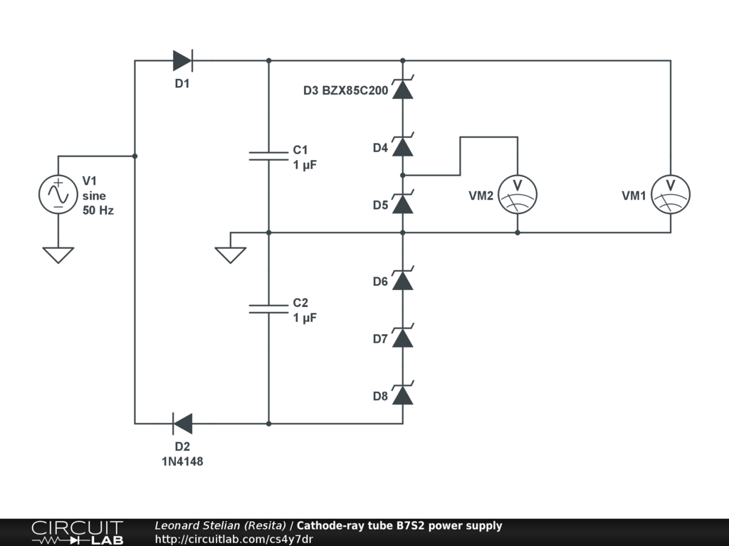
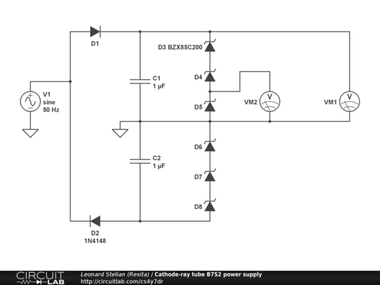
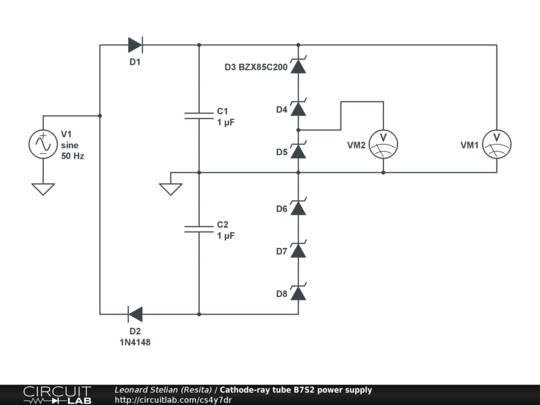
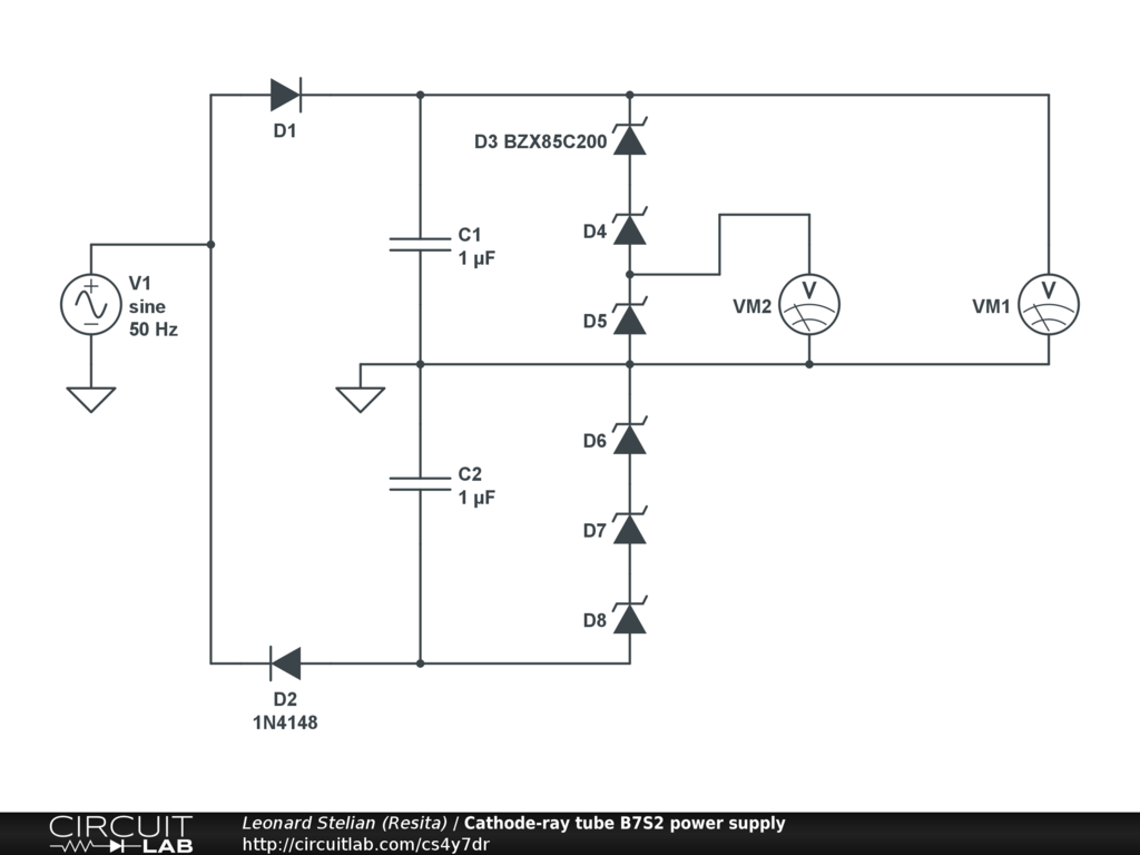
High Voltage Power Supply for cathode-ray tube B7S2


Description

Not provided.


Comments

No comments yet. Be the first!

Leave a Comment

Please sign in or create an account to comment.

Revision History

Only the circuit's creator can access stored revision history.