Created by
Created September 30, 2013
Last modified September 30, 2013
Tags power-supply   pwm   switching  

Summary

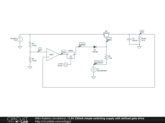
An edge-defined gate drive signal is produced by a CSV voltage source, and modulated to form a power supply feedback loop.


Description

V1 and its PWL (piecewise linear) defined periodic drivetrain is modulated onto the gate of M1. When the output voltage is sufficiently high, the comparator CMP1 output goes high, and the clocked inhibit digital signal goes through the diode D1 to prevent the gate of p-channel M1 from turning on.

The feedback loop causes the output voltage to stay near the reference voltage of 2.5V, and it will do so for a fairly wide range of reference voltages as well as load currents!


Comments

No comments yet. Be the first!

Leave a Comment

Please sign in or create an account to comment.

Revision History

Only the circuit's creator can access stored revision history.