Now showing circuits 1-4 of 4. Sort by

constant current

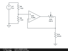
constant current PUBLIC

Simple circuit to provide 100uA constant current.

by mahdi | updated September 13, 2013

constant-current  

12-60V Constant Current LED Driver + PWM Dimmer

12-60V Constant Current LED Driver + PWM Dimmer PUBLIC

by serisman | updated June 07, 2013

555   constant-current   led   led-driver   led-string   pwm  

Programmable current sink 01

Programmable current sink 01 PUBLIC

A programmable current sink with an exponential rise/fall time. WHEN FIRST POSTED, THIS USED TO SIMULATE. IT NOW DOES NOT!

by signality | updated February 24, 2013

constant-current   current-sink   current-source  

constant current SMPS LED driver 01

constant current SMPS LED driver 01 PUBLIC

A generic Voltage Mode Boost (step up) Converter to drive a constant current of 10mA through a LED string. Simulate > Time Domain > Run Time-Domain Simulation

by signality | updated February 18, 2013

boost-converter   constant-current   led-driver   switch-mode  

More tags

555   7805   ac-to-dc   active-filter   amplifier   analog   and   anode   attenuator   atx   audio   automotive   band-reject   bandgap   behavioral   bias-point   bjt   bode   bridge-rectifier   button   calculator   cascaded-filters   cascode   cathode   cmos   colpitts   compensation   constant-current-source   current-limiting   current-mirror   current-monitor   current-regulator   dac   dc-to-ac   device-modeling   differential   differentiator   digital   diode   divider   emitter-follower   feedback   filter   flyback   flyback-diode   frequency-domain   full-wave   guitar   ham-radio   high-pass   high-speed   high-voltage   hv   hysteresis   ic   ignition-coil   induction   inductive   inductive-load   initial-conditions   instrumentation-amplifier   integrator   inverting   jfet   laplace   led   led-array   level-shift   lighting   lipo   lm317   load-cell   logic-gate   low-pass   mechanical   microcontroller   microphone   mosfet   motor   multivibrator   non-inverting   nonlinear   nor   notch   ohms-law   op-amp   optical   or   oscillator   parallel   passive   passive-filter   pcb-design   phase-shift   photodiode   photoresistor   phototransistor   piezo   plants   potentiometer   power   power-supply   power-supply-unit   preamp   pull-down   pull-up   pwm   rc   relaxation-oscillator   relay   resistor-ladder   resonance   rf   rlc   rom   saturation   schmitt-trigger   sensor   series   servo-motor   signal   spark-plug   stability   stepper   summing   superposition   switching   time-constant   transformer   transistor   translinear   twin-t   voltage-divider   voltage-regulator   waveform-arithmetic   wiring   xnor   xor   zener-diode   zero-voltage-switching  

About CircuitLab

CircuitLab is an in-browser schematic capture and circuit simulation software tool to help you rapidly design and analyze analog and digital electronics systems.