Created by
Created May 01, 2012
Last modified February 24, 2013
Tags constant-current   current-sink   current-source  

Summary

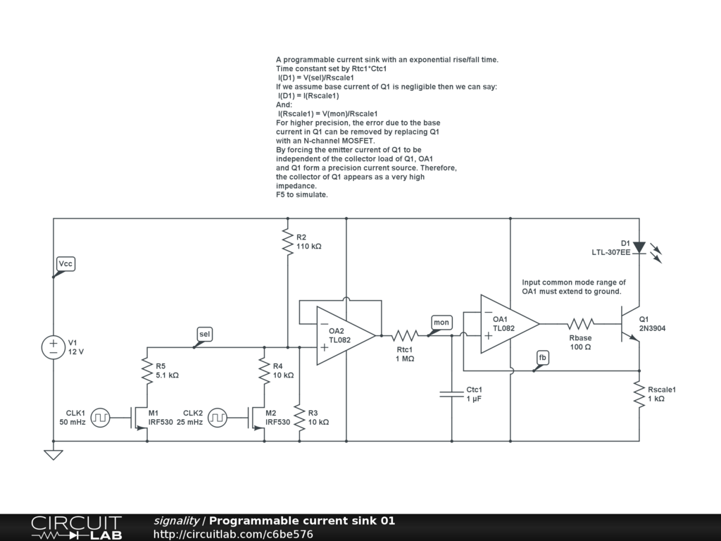
A programmable current sink with an exponential rise/fall time.

WHEN FIRST POSTED, THIS USED TO SIMULATE. IT NOW DOES NOT!


Description

A programmable current sink with an exponential rise/fall time.

Time constant set by Rtc1*Ctc1

I(D1) = V(sel)/Rscale1

If we assume base current of Q1 is negligible then we can say:

I(D1) = I(Rscale1)

And:

I(Rscale1) = V(mon)/Rscale1

For higher precision, the error due to the base current in Q1 can be removed by replacing Q1 with an N-channel MOSFET.

By forcing the emitter current of Q1 to be independent of the collector load of Q1, OA1 and Q1 form a precision current source. Therefore, the collector of Q1 appears as a very high impedance.

F5 to simulate.


Comments

No comments yet. Be the first!

Leave a Comment

Please sign in or create an account to comment.

Revision History

Only the circuit's creator can access stored revision history.