Created by
Created September 13, 2013
Last modified September 13, 2013
Tags constant-current  

Summary

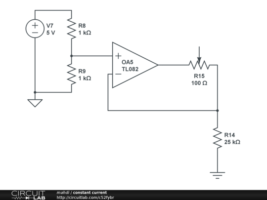
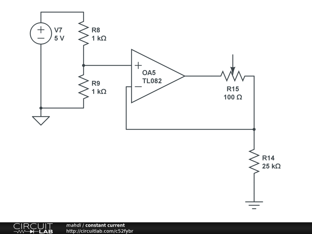
Simple circuit to provide 100uA constant current.


Description

Not provided.


Comments

No comments yet. Be the first!

Leave a Comment

Please sign in or create an account to comment.

Revision History

Only the circuit's creator can access stored revision history.