Now showing circuits 52601-52620 of 53361. Sort by

Softlatch

Softlatch PUBLIC

As discussed here: http://www.eevblog.com/2012/03/30/eevblog-262-worlds-simplest-soft-latching-power-switch-circuit/

by leland | updated March 31, 2012

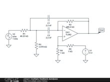
Haptics Project

Haptics Project PUBLIC

by l7yl4rl | updated March 30, 2012

LED Array Modul

LED Array Modul PUBLIC

by byutea | updated March 30, 2012

constan-current-source   led   led-array  

Variable Control By Light Control Circuit

Variable Control By Light Control Circuit PUBLIC

LED lights based upon resistance of photoresistor and potentiometer

by lucasmoten | updated March 30, 2012

led   npn   photoresistor   potentiometer  

Naproste komplikovane silenstvi s 6V motorem

Naproste komplikovane silenstvi s 6V motorem PUBLIC

by adh | updated March 30, 2012

music box

music box PUBLIC

by ssfootball | updated March 30, 2012

Derivador LM741

Derivador LM741 PUBLIC

by Benja | updated March 30, 2012

Lab7-Exp1

Lab7-Exp1 PUBLIC

by cdmarcus | updated March 30, 2012

Led w/ POT Interval

Led w/ POT Interval PUBLIC

by BinaryMuse | updated March 30, 2012

My LED bulb

My LED bulb PUBLIC

This is my LED bulb which runs on AC 240V mains and is deployed on my porch. The LED used here are 8mm 0.5W 150mA bright White color.

by k.rajnikant | updated March 30, 2012

led   led-lamp   mains-led-bulb  

Elektrisch circuit PO401

Elektrisch circuit PO401 PUBLIC

Circuit elektrische aansturing groep P&O401

by BORA2500ETX | updated March 30, 2012

temperature sensor PT100

temperature sensor PT100 PUBLIC

by akachay | updated March 30, 2012

temperature sensor PT100 4wire

temperature sensor PT100 4wire PUBLIC

by akachay | updated March 30, 2012

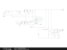
TUfast Eco Relaisplatine

TUfast Eco Relaisplatine PUBLIC

by David_Muc | updated March 29, 2012

Hupe mit Transistor

Hupe mit Transistor PUBLIC

by David_Muc | updated March 29, 2012

DIY ECG circuit

DIY ECG circuit PUBLIC

by luzrivas | updated March 29, 2012

Problem 9

Problem 9 PUBLIC

by loplin | updated March 29, 2012

Problem 4

Problem 4 PUBLIC

by loplin | updated March 29, 2012

Problem 3

Problem 3 PUBLIC

by loplin | updated March 29, 2012

Problem 2

Problem 2 PUBLIC

by loplin | updated March 29, 2012

Tags

555   7805   ac-to-dc   active-filter   amplifier   analog   and   anode   attenuator   atx   audio   automotive   band-reject   bandgap   behavioral   bias-point   bjt   bode   bridge-rectifier   button   calculator   cascaded-filters   cascode   cathode   cmos   colpitts   compensation   constant-current-source   current-limiting   current-mirror   current-monitor   current-regulator   dac   dc-to-ac   device-modeling   differential   differentiator   digital   diode   divider   emitter-follower   feedback   filter   flyback   flyback-diode   frequency-domain   full-wave   guitar   ham-radio   high-pass   high-speed   high-voltage   hv   hysteresis   ic   ignition-coil   induction   inductive   inductive-load   initial-conditions   instrumentation-amplifier   integrator   inverting   jfet   laplace   led   led-array   level-shift   lighting   lipo   lm317   load-cell   logic-gate   low-pass   mechanical   microcontroller   microphone   mosfet   motor   multivibrator   non-inverting   nonlinear   nor   notch   ohms-law   op-amp   optical   or   oscillator   parallel   passive   passive-filter   pcb-design   phase-shift   photodiode   photoresistor   phototransistor   piezo   plants   potentiometer   power   power-supply   power-supply-unit   preamp   pull-down   pull-up   pwm   rc   relaxation-oscillator   relay   resistor-ladder   resonance   rf   rlc   rom   saturation   schmitt-trigger   sensor   series   servo-motor   signal   spark-plug   stability   stepper   summing   superposition   switching   time-constant   transformer   transistor   translinear   twin-t   voltage-divider   voltage-regulator   waveform-arithmetic   wiring   xnor   xor   zener-diode   zero-voltage-switching  

About CircuitLab

CircuitLab is an in-browser schematic capture and circuit simulation software tool to help you rapidly design and analyze analog and digital electronics systems.