Created by
Created April 26, 2012
Last modified April 26, 2012
Tags No tags.

Summary

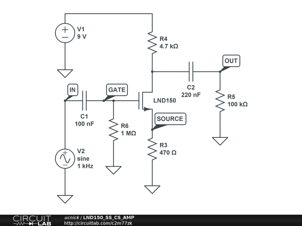
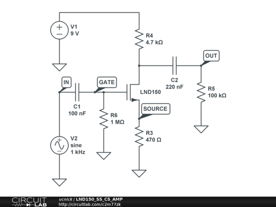
Simple common-source amplifier using LND150 depletion-mode MOSFET. Breadboard works great!


Description

Not provided.


Comments

No comments yet. Be the first!

Leave a Comment

Please sign in or create an account to comment.

Revision History

Only the circuit's creator can access stored revision history.