Now showing circuits 48321-48340 of 53413. Sort by

textbook_p209_6.7

textbook_p209_6.7 PUBLIC

by JerryLi | updated December 03, 2012

triode  

Komperator

Komperator PUBLIC

by AndersQ | updated December 02, 2012

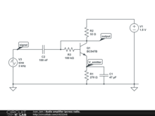
filtered-audio-led-flasher

filtered-audio-led-flasher PUBLIC

by shattersword | updated December 02, 2012

Fonte linear de onda completa

Fonte linear de onda completa PUBLIC

by caioaao | updated December 02, 2012

tests sorties pro

tests sorties pro PUBLIC

by alexstoll | updated December 02, 2012

number1

number1 PUBLIC

by bhotz | updated December 02, 2012

winch

winch PUBLIC

by bakachan | updated December 02, 2012

Test: LM 317 voltage regulator

Test: LM 317 voltage regulator PUBLIC

CL’s LM317 adjustable regulator seems to be bad - but is it? How to find “realistic” values for R_O and R_ADJ? Also see @signality’s LM317 test cct 01.

by Sancho_P | updated December 02, 2012

adjustable-voltage   behavioral-source   lm317   newbie   test  

Test: LM317 current source

Test: LM317 current source PUBLIC

LM317 used as current stabilizer in a test environment to find settings and limits.

by Sancho_P | updated December 02, 2012

behavioral-source   constant-current-source   lm317   newbie   test  

3R-4R-6R ladder

3R-4R-6R ladder PUBLIC

by arvest | updated December 02, 2012

Test: Simply a LED

Test: Simply a LED PUBLIC

Test circuit for a newbie in CL. LED “on” or blown? Have fun !

by Sancho_P | updated December 02, 2012

led   newbie  

passa basso

passa basso PUBLIC

by D4n13le | updated December 02, 2012

muntatge2

muntatge2 PUBLIC

by aguerracampo | updated December 02, 2012

7400   7404   siek  

passe-bas pro

passe-bas pro PUBLIC

by alexstoll | updated December 02, 2012

filtre passe-bande interrupteur

filtre passe-bande interrupteur PUBLIC

by alexstoll | updated December 02, 2012

2

2 PUBLIC

by reddragon | updated December 02, 2012

Laboratorio de Electrónica II - Final 10/7/12

Laboratorio de Electrónica II - Final 10/7/12 PUBLIC

by Nartub | updated December 02, 2012

fin

fin PUBLIC

Combo 3 resistor 2012

by circuitlab99 | updated December 02, 2012

4.b solution test

4.b solution test PUBLIC

by chunpingshieh | updated December 02, 2012

supply

supply PUBLIC

by isda | updated December 01, 2012

Tags

555   7805   ac-to-dc   active-filter   amplifier   analog   and   anode   attenuator   atx   audio   automotive   band-reject   bandgap   behavioral   bias-point   bjt   bode   bridge-rectifier   button   calculator   cascaded-filters   cascode   cathode   cmos   colpitts   compensation   constant-current-source   current-limiting   current-mirror   current-monitor   current-regulator   dac   dc-to-ac   device-modeling   differential   differentiator   digital   diode   divider   emitter-follower   feedback   filter   flyback   flyback-diode   frequency-domain   full-wave   guitar   ham-radio   high-pass   high-speed   high-voltage   hv   hysteresis   ic   ignition-coil   induction   inductive   inductive-load   initial-conditions   instrumentation-amplifier   integrator   inverting   jfet   laplace   led   led-array   level-shift   lighting   lipo   lm317   load-cell   logic-gate   low-pass   mechanical   microcontroller   microphone   mosfet   motor   multivibrator   non-inverting   nonlinear   nor   notch   ohms-law   op-amp   optical   or   oscillator   parallel   passive   passive-filter   pcb-design   phase-shift   photodiode   photoresistor   phototransistor   piezo   plants   potentiometer   power   power-supply   power-supply-unit   preamp   pull-down   pull-up   pwm   rc   relaxation-oscillator   relay   resistor-ladder   resonance   rf   rlc   rom   saturation   schmitt-trigger   sensor   series   servo-motor   signal   spark-plug   stability   stepper   summing   superposition   switching   time-constant   transformer   transistor   translinear   twin-t   voltage-divider   voltage-regulator   waveform-arithmetic   wiring   xnor   xor   zener-diode   zero-voltage-switching  

About CircuitLab

CircuitLab is an in-browser schematic capture and circuit simulation software tool to help you rapidly design and analyze analog and digital electronics systems.