Username Researchsupportspec2
Name Lenard Hirshman
E-mail
Member Since October 11, 2013

Researchsupportspec2's Public Circuits:

Now showing circuits 1-13 of 13. Sort by

555 Timer 50% Duty Cycle

555 Timer 50% Duty Cycle PUBLIC

The circuit generates a 50% Duty Cycle Square Wave using a 555 Timer. The integrator comprised of OA1 generates the triangle wave. OA2 serves to buffer the Square wave. Feed the Triangle Wave into a...

by Researchsupportspec2 | updated April 24, 2022

555   triangle-generator  

12 phase 60Hz Voltage sources with Auto Balance

12 phase 60Hz Voltage sources with Auto Balance PUBLIC

Auto Balance simulation using Enerpro E640 FCOG1200 RevK in TransRex PS

by Researchsupportspec2 | updated February 27, 2019

12-phase-auto-balance   transrex-ps  

Positive peak detector

Positive peak detector PUBLIC

This circuit will detect a voltage peak with a pulse width as narrow as 10uS and store it with a time constant of 2 sec. given by R1 & C1, in the circuit.

by Researchsupportspec2 | updated January 29, 2016

peak-detector  

Regulated_HV_ps

Regulated_HV_ps PUBLIC

Using a LM317 Regulator & EMCO GP Series HV power supply blocks, we have a regulated 5KV supply with current fold-back.

by Researchsupportspec2 | updated September 04, 2015

high-voltage  

New 300A X-Ductor Test 2015-0615

New 300A X-Ductor Test 2015-0615 PUBLIC

New 300Amp Transductor Simulation

by Researchsupportspec2 | updated June 15, 2015

cesr-300a-x-ductor   transductor  

LS2 SYNC DC SUPPLY

LS2 SYNC DC SUPPLY PUBLIC

Cornell Synchrotron Magnet Regulated DC Power Supply

by Researchsupportspec2 | updated May 13, 2015

ps-filter   synchrotron  

Biquad Active Filter - 720Hz Notch

Biquad Active Filter - 720Hz Notch PUBLIC

by Researchsupportspec2 | updated December 12, 2014

biquad  

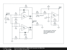
RMS to DC Converter for 60Hz Sine

RMS to DC Converter for 60Hz Sine PUBLIC

This circuit will convert a Sine wave to it's DC RMS value. It will only work for a Sine wave. I prototyped it and it is within 1% from 20Hz to 400Hz.

by Researchsupportspec2 | updated December 12, 2014

rms-to-dc-converter  

720Hz Twin Tee Notch from TransRex

720Hz Twin Tee Notch from TransRex PUBLIC

by Researchsupportspec2 | updated October 08, 2014

twin-t  

OP-Amp Current Mirror

OP-Amp Current Mirror PUBLIC

by Researchsupportspec2 | updated October 06, 2014

current-mirror  

Current regulator Vactrol Driver

Current regulator Vactrol Driver PUBLIC

by Researchsupportspec2 | updated April 14, 2014

vactrol-driver  

TRex Closed Loop Voltage Control 2013-1211

TRex Closed Loop Voltage Control 2013-1211 PUBLIC

by Researchsupportspec2 | updated December 17, 2013

5th order LPF 432.3Hz

5th order LPF 432.3Hz PUBLIC

by Researchsupportspec2 | updated December 04, 2013

sallen-key