Created by
Created December 09, 2014
Last modified December 12, 2014
Tags rms-to-dc-converter  

Summary

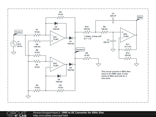
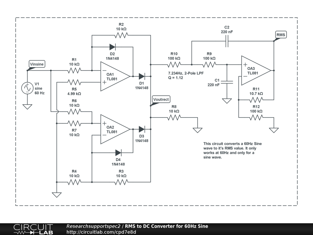
This circuit will convert a Sine wave to it's DC RMS value.
It will only work for a Sine wave. I prototyped it and it is within 1% from 20Hz to 400Hz.


Description

Not provided.


Comments

No comments yet. Be the first!

Leave a Comment

Please sign in or create an account to comment.

Revision History

Only the circuit's creator can access stored revision history.