Created by
Created January 13, 2015
Last modified April 24, 2022
Tags 555   triangle-generator  

Summary

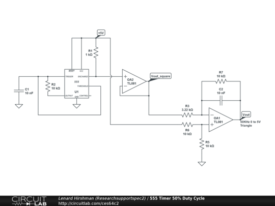
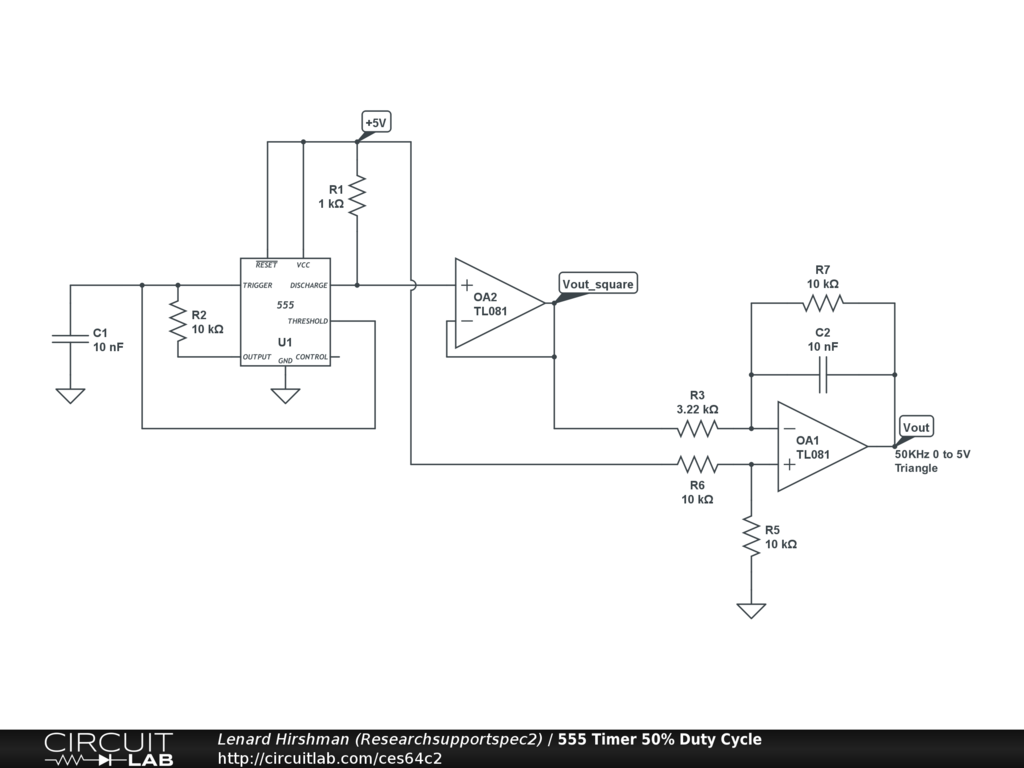
The circuit generates a 50% Duty Cycle Square Wave using a 555 Timer. The integrator comprised of OA1 generates the triangle wave. OA2 serves to buffer the Square wave.

Feed the Triangle Wave into a comparator along with an AC signal on the other comparator input to create a PWM signal.


Description

Not provided.


Comments

No comments yet. Be the first!

Leave a Comment

Please sign in or create an account to comment.

Revision History

Only the circuit's creator can access stored revision history.