|
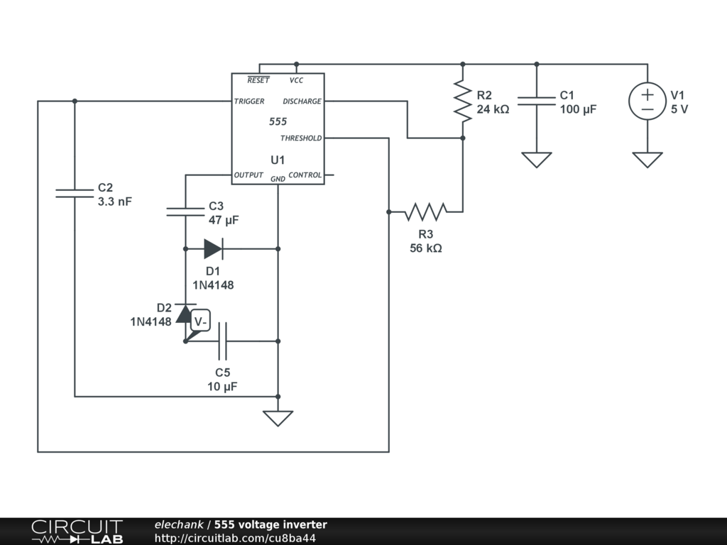
I have a circuit that I want to simulate but when I try to run a sweep it says 'Solve Aborted - Error in DC Sweep'. The circuit is basically meant to be a voltage inverter, so if V1 = 5V then V- should be -5V roughly. I got the schematic from this website: http://www.aaroncake.net/circuits/vinvertr.asp and I wanted to test it out. |
by elechank
May 28, 2013 |
|
The circuit I drew |
by elechank
May 28, 2013 |
|
You can't run a meaningful DC Sweep on an oscillator. Your Transient Sim is OK though. :) |
by signality
June 01, 2013 |
Please sign in or create an account to comment.
CircuitLab is an in-browser schematic capture and circuit simulation software tool to help you rapidly design and analyze analog and digital electronics systems.