Username elechank
Member Since May 28, 2013

elechank's Public Circuits:

Now showing circuits 1-1 of 1. Sort by

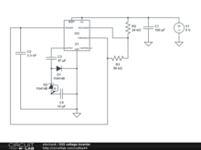
555 voltage inverter

555 voltage inverter PUBLIC

by elechank | updated May 28, 2013