Switch to change from Solar panel to DC power supply

I am looking for a switch. I have a solar panel that drives a 12-24V dc Pond pump. I live in a colder climate and I don't want the pond to freeze so I need to have it pump even when the solar panel isn't getting light. I don't want to use a battery. For winter I'd like to drive the pump during daylight and then when the light gets low I'd like it to switch to a 12-24V AC to DC power supply that I have to drive the pump. Ideally I'd like this to be adjustable to have this kick in based on how much light is available. Any help would be greatly appreciated.

by AndyB123
September 23, 2024

1 Answer

Answer by tubing

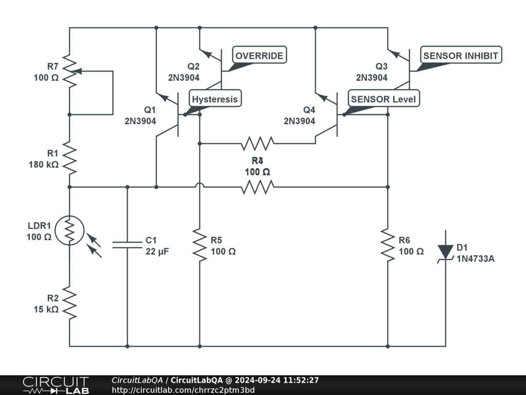
maybe some pre-fab industrial electronic products might suit best to solve your problem. An (adjustable) level detector followed by a hysteresis window comparator to avoid "flickering" of your output drive during twilight. A double pole - double throw relay can switch between your power supplies.

+1 vote
by tubing
September 24, 2024

or maybe just only the relay that drops off and switches to the main source when the solar panels do not provide sufficient energy.

by tubing
September 24, 2024

Your Answer

You must log in or create an account (free!) to answer a question.

Log in Create an account


Go Ad-Free. Activate your CircuitLab membership. No more ads. Save unlimited circuits. Run unlimited simulations.

Search Questions & Answers


Ask a Question

Anyone can ask a question.

Did you already search (see above) to see if a similar question has already been answered? If you can't find the answer, you may ask a question.


About This Site

CircuitLab's Q&A site is a FREE questions and answers forum for electronics and electrical engineering students, hobbyists, and professionals.

We encourage you to use our built-in schematic & simulation software to add more detail to your questions and answers.

Acceptable Questions:

  • Concept or theory questions
  • Practical engineering questions
  • “Homework” questions
  • Software/hardware intersection
  • Best practices
  • Design choices & component selection
  • Troubleshooting

Unacceptable Questions:

  • Non-English language content
  • Non-question discussion
  • Non-electronics questions
  • Vendor-specific topics
  • Pure software questions
  • CircuitLab software support

Please respect that there are both seasoned experts and total newbies here: please be nice, be constructive, and be specific!

About CircuitLab

CircuitLab is an in-browser schematic capture and circuit simulation software tool to help you rapidly design and analyze analog and digital electronics systems.