Test for current draw??

How does one test a circuit for current draw in CL?? Which SIm should I run??

by acidblue
February 12, 2013

Hi acidblue,

“DC” is static, like a single picture, the TDS is like a video, thus I prefer the TDS.

“Click on any … element terminal to plot … currents” in DC and TDS. To measure current in a wire you need an element, like a voltage source, resistor, whatever.

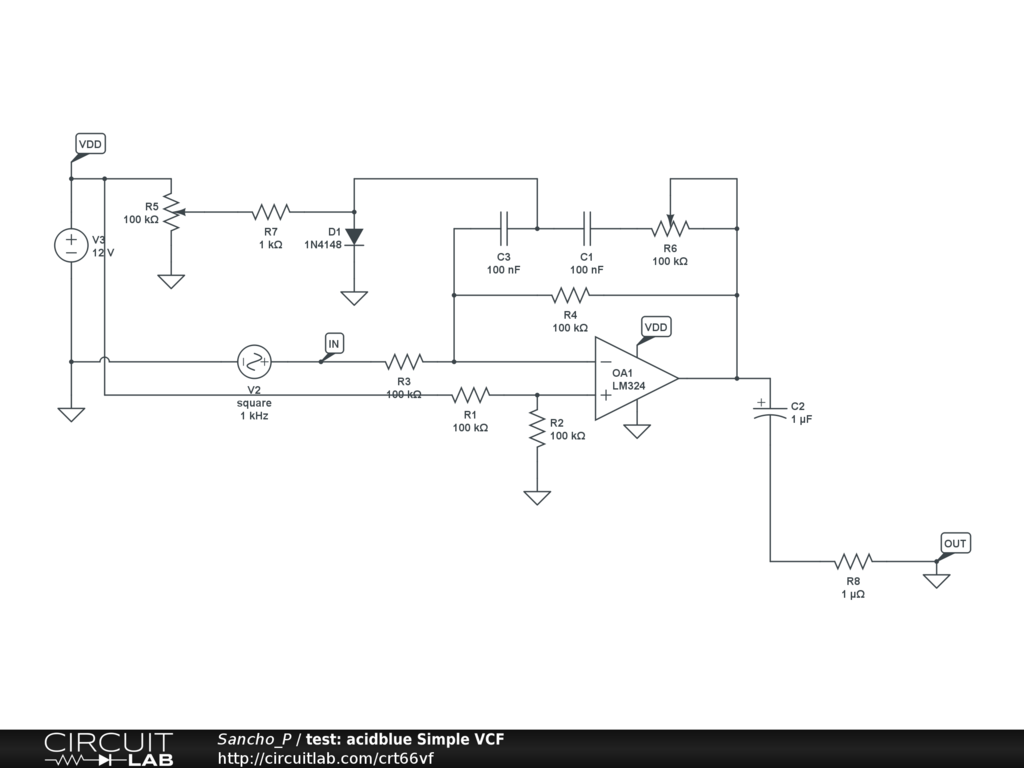
Unless you have updated your circuit, the “in” (square) is (DC) referenced to GND, the non inv input to VDD/2, you may try a DC offset at V2.

Regards, Sancho

by Sancho_P
February 12, 2013

MMMM.. when i click the terminal at a resistor i placed at the output it reads 0.000A

Dont understand why would it be 0??

by acidblue
February 12, 2013

You've made your example public. It helps if you include a link to it in your post, then we can have a look and offer advice without having to go hunting for it.

:)

You have no positive supply connection to OA1.

by signality
February 13, 2013

What @signality wrote is true, but yesterday there was a label “VDD” at the source V3 and the opamp.

1) If you mean I(R8.nA): CL doesn’t bother about electrical energy emitted into the air …

2) You are still at the static DC solver / solution, just a snapshoot, a photograph, not running your square wave (anyway, current into air would be veeeery low at 1kHz).

3) Back to my first comment, the DC coupled V2 needs an offset …

4) Next go to “Time Domain” (you already have the right time settings there).

Regards, Sancho

by Sancho_P
February 13, 2013

OHH I forgot the link, sorry. How much of an offset for V2? So where should I be checking for current draw then, if not at the 'OUT'??

https://www.circuitlab.com/editor/#?id=3k6my5

by acidblue
February 13, 2013

"1) If you mean I(R8.nA): CL doesn’t bother about electrical energy emitted into the air …"

There will be no current flow in R8 in any simulation if the OUT net label is not connected to any other node in the circuit.

At present the OUT net is not connected to anything else therefore there can be no current flow in R8. Irrespective of simulation or input signal conditions.

Even if you run a time domain sim with a 1 TeraHertz input squarewave, there is still no load on R8.

In practice that is not true because there will be some stray capacitance from the free end of R8 to ground ... but if it's not included in the simulator then it ain't there.

@Sancho_P is right about V2: you've biased the + input of the opamp to 12V/2 so you need to bias the mid swing of the signal source to the same voltage otherwise a lot of you dynamic range is eaten up by amplifying the mean DC difference between the + input of the opamp and V(IN).

:)

by signality
February 13, 2013

So V2 should be offset to 6v if I ready your reply right(12v/2).

So Im a bit confused as to where i should be testing for current draw, if not at the OUT then where?

by acidblue
February 13, 2013

Right, 6V, or coupled by a DC blocker ( a cap), but check out the difference in starting up with the output.

Why not observe voltage?

But you can test wherever you want to know the current, a good point would be the current consumption of your circuit, seen from your V3 source.

However, I dunno if CL is right with the internal consumption of the opamp, I’m afraid it’s not, and the current plot is extremely constant, I don’t … - we’d need @signalitiy ’s advice here ?

BTW what’s your system / browser, your circuit always starts with an unreasonable zoom here (OSX, Safari)?

Regards, Sancho

by Sancho_P
February 13, 2013

thanks... My system is Linux im using Firefox, yes it does that from time to time haven't fiured out why.

Really, from the voltage source?? that will give me the current draw of the entire circuit?? MMMM..

Any way Im getting 285.6uA and -285.6uA from Neg and Pos sides respectivly on the Volt source.

by acidblue
February 13, 2013

@acidblue: Why not add a GND directly to your “OUT” label, just for fun, to see the current at R8 and the mysterious power supply / consumption of your opamp.

@signality: Thanks, I was afraid to hear that.

OK, it might be “difficult” to estimate the quiescent consumption of 1/4 LM324, but to deliver 25mA without supply current is at least unbelieveable.

Thus I’d not see the ripple on my badly designed power supply?

Why would we need zillions of different elements to deal with if not even the basics are solved in this virtual world?

You know, I’ll call it a bug, sorry.

  • Please, please CL, don’t strive to become the 23rd copycat of His Highness!

  • Simple. Straight. Honest.

Regards, Sancho

by Sancho_P
February 13, 2013

Adding a ground to the OUT does nothing, still zero amps.

by acidblue
February 13, 2013

Seems you are kidding? Run TDS !!!

;-)

Regards, Sancho

by Sancho_P
February 13, 2013

AHA! I think they're on to me ;) Runninh TDS works, getting a range of about -20ma to 20ma in R8, dont know if thats accurate though.

Think I ran dc solver and got no A before

by acidblue
February 13, 2013

Post a Reply

Please sign in or create an account to comment.

Go Ad-Free. Activate your CircuitLab membership. No more ads. Save unlimited circuits. Run unlimited simulations.

About CircuitLab

CircuitLab is an in-browser schematic capture and circuit simulation software tool to help you rapidly design and analyze analog and digital electronics systems.