|
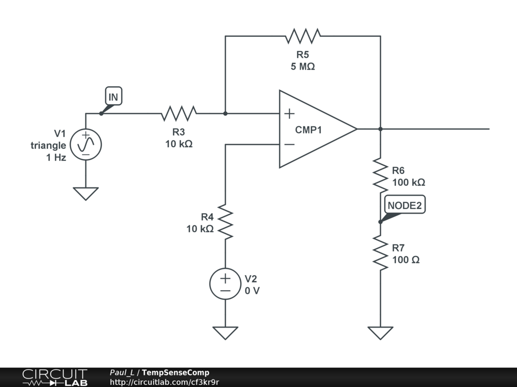
This comparator is intended to see the output of a 10 mv/°K bandgap temperature sensor. I'm trying to confirm the setting of the hysteresis feedback. The output divider is there to divide the output transition down to 50 mv so it can be seen on the same scale as the input ramp. But the output graph goes from 5 v to 0 v and the input ramp is invisible. What am I doing wrong? |
by Paul_L
August 10, 2012 |
|
The low end of R7 is not properly connected to ground. |
by signality
August 10, 2012 |
|
Thanks! This editor is a little hard to use. The traces are not bold enough for an old guy with cataracts.l The hysteresis is now clearly visible. |
by Paul_L
August 10, 2012 |
|
Two things that may help: i) After placing and deselecting components and wires (so they are no longer highlighted in red), if you hover over wires and other symbols you will see grey dots at the wire ends and symbol connection nodes. These should coincide when the wire ends and nodes meet. ii) I'm not sure if this has been added since my earlier post but if you overlap two wires or a wire and a symbol connection node - such as on the ground symbol - small black dots appear when the wire ends overlap to indicate that they are joined. |
by signality
August 23, 2012 |
Please sign in or create an account to comment.
CircuitLab is an in-browser schematic capture and circuit simulation software tool to help you rapidly design and analyze analog and digital electronics systems.