Mic Preamp gets no output graphs, but no simulation errors

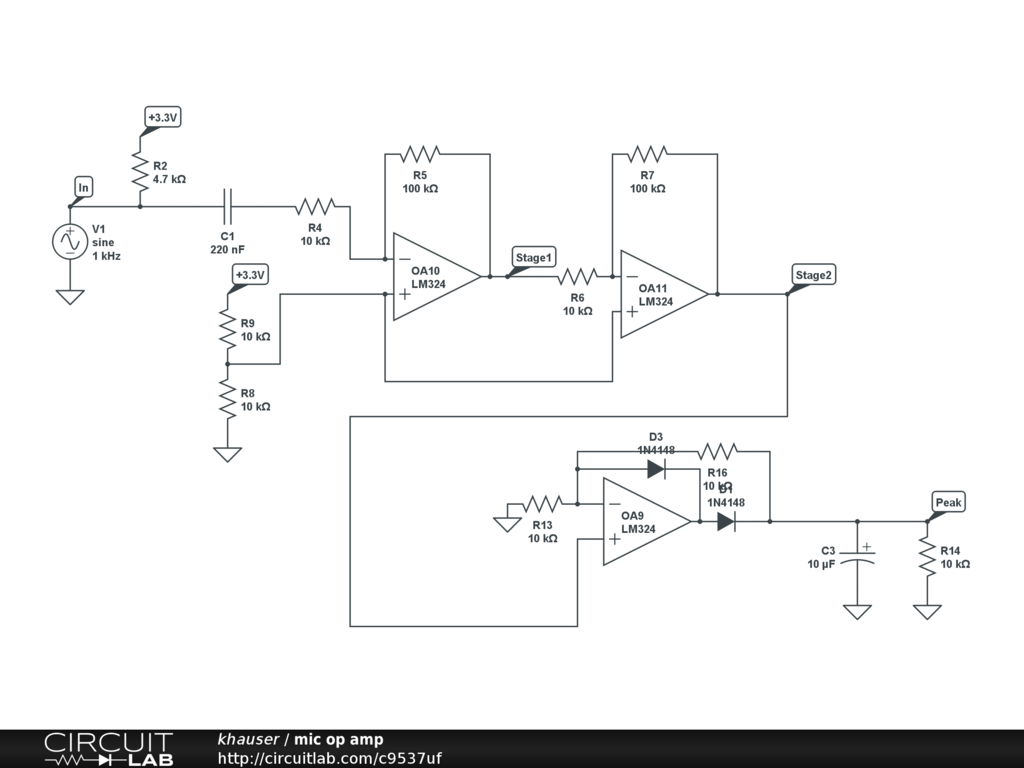
Hi, I found (yet another) OPAMP mic premap circuit at http://www.free-circuit.com/2010/11/15/electret-condenser-microphone-amplifier-circuit-with-lm1458/, which I have modeled: .

There are minor differences, such as using 10K/100K resistors in place of 4.7K/47K resistors (because that's what I have on hand).

I've actually tested the circuit on a breadboard with success (ish ... it isn't clean, but suffices for my need).

I want to model it to see how changes might affect it, like the addition of a peak limiter ... but at this point the circuit doesn't simulate well. I've tried a Time-Domain simulation, and no errors occur but nothing displays (other than the result window with no graph). It does this quite fast though ;)

Any ideas??? I think I have all the requirements for a successful simulation.

Thanks!

by khauser
December 03, 2012

Remove the '+' from all your +5V labels or remove V3.

See:

The documentation in CL needs to be clearer about this.

by signality
December 04, 2012

Bingo! I knew about using named nodes as supplies, but didn't realize that I'd done that as well as provided a supply. Thanks!

by khauser
December 04, 2012

Deep joy.

by signality
December 04, 2012

Post a Reply

Please sign in or create an account to comment.

Go Ad-Free. Activate your CircuitLab membership. No more ads. Save unlimited circuits. Run unlimited simulations.

About CircuitLab

CircuitLab is an in-browser schematic capture and circuit simulation software tool to help you rapidly design and analyze analog and digital electronics systems.