Help needed with shocker circuit for game

Hi, I'm not sure if this is really power electronics but I don't know where else to post it!

I'm trying to figure out a circuit design that will allow a capacitor, or bank of, to be charged gradually by a stepper motor or 3 phase ac motor from something like a fdd or hdd (used as a dynamo). When a human completes a circuit by bridging two metal contact plates between fingers, if there is enough charge in the capacitor, and only if there's enough charge, the capacitor will discharge giving the human a harmless but surprising shock. The dynamo would not be feeding the capacitor when bodily contact is made with the circuit.

My knowledge is limited to painful recollections of gcse electronics (nearly 20 years ago) topped up by what I've managed to learn from the internet. This is a uni degree project, to design a toy for adults. I would greatly appreciate any help and advice from knowledgably folk.

Here are my questions:

  1. My research so far suggests a safe DC shock would be no more than about 8mA. But at what voltage? I'm a bit confused by this. Surely if the voltage is high enough 1mA could be lethal? Electric fences (for horses) tend to operate around 8000v it would seem, with a minimum of 2000v to be effective, and advertise stored charge of 0.2j to 0.9 joules but what does that mean in terms of mA? (I realise fences are long and exposed and prone to large voltage drop)

  2. Could a 5v stepper motor rated for 4200rpm but only spinning at half that be reasonaly expected to induce enough current to charge a capacitor rated at, say, 0.22uF, 2000V over something like 5 to 10 seconds of constant spinning?

  3. Could a zener diode or thyristor be used to release the charge on human contact only if the charge is at a sufficent level?

  4. Am i an idiot, wasting my time, barking up the wrong tree, etc?

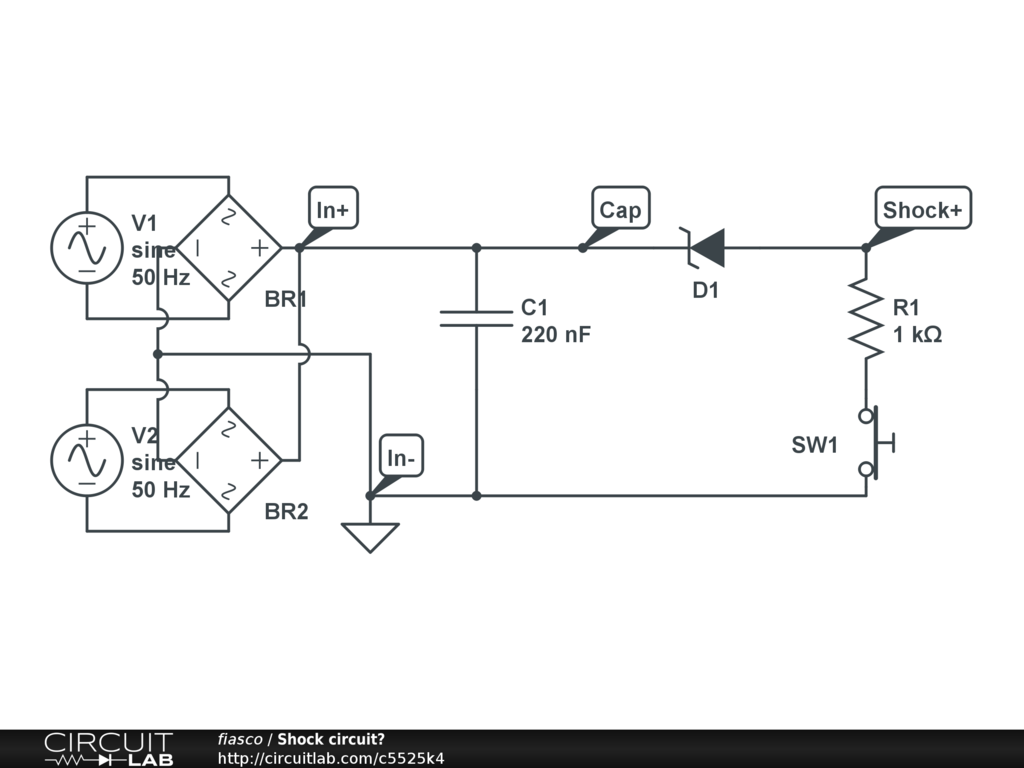
Here is my best attempt at a very simple circuit. I doubt the values I've selected for the components are very appropriate, I'm just trying to figure it out:

R1 is the person being shocked, as is the switch. Apparently a human body tends to have a resistance of between 1k and 1.5kOhm. (i understand there are a lot of factors affecting that, but for a circuit created only between finger tips of the same hand a figure of 1kOhm should be safe right?

I cant get the simulations to provide me with ay answers but I think hat is mostly to do with my total clulesses.

Sorry about the very long post. I would really appreciate any help! Many THanks Josh

by fiasco
December 20, 2012

By the way, just to clarify, I'm not studying electronics at uni, its a ba in 3d design!

by fiasco
December 20, 2012

SORRY! I obviously should have posted this in 'basic electronics'

by fiasco
December 20, 2012

Welcome to CL.

Good enough place to post.

Not sure how you're trying to use the motor to generate 2kV ...

Think your biggest problem will be the legal position of marketing something that generates more than 48V that the user is deliberately intended to be exposed to.

Think you need to Google Low Voltage Directive.

This came from that search and may be a good place to start:

http://ec.europa.eu/enterprise/sectors/electrical/files/lvdgen_en.pdf

by signality
December 20, 2012

Post a Reply

Please sign in or create an account to comment.

Go Ad-Free. Activate your CircuitLab membership. No more ads. Save unlimited circuits. Run unlimited simulations.

About CircuitLab

CircuitLab is an in-browser schematic capture and circuit simulation software tool to help you rapidly design and analyze analog and digital electronics systems.