Where this voltage come from?

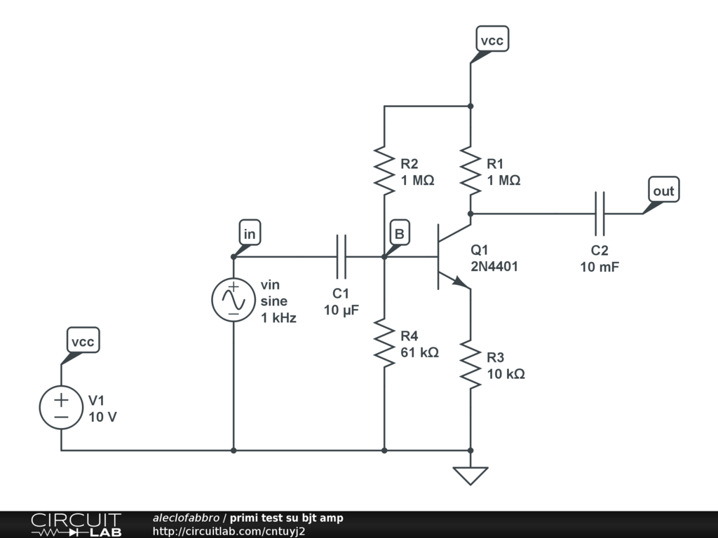
I've studied electronics maaaany years ago, and I'm trying to refresh.. This is my first test with a BJT, I'm not sure what i've done, but there's something that puzzles me.. if you run the freq simulation, you will see that the MAG(V(out)) is at about 70V, but the Voltage Source is 10V !

by aleclofabbro
February 05, 2014

The Frequency Domain simulation shows you the small signal gain of the circuit and assumes that all components are linear. Therefore the actual supply rail does not limit the apparent output swing the way it does in a Time Domain sim.

It might make more sense to you if you plot the DB(V(out)), so you see the actual gain rather than voltages.

See also:

https://www.circuitlab.com/docs/the-basics/#frequency_domain_simulation

and have a look at this post and the related link:

https://www.circuitlab.com/forums/feature-requests/topic/cs5774ts/signal-amplitudes-with-multiple-ac-sources-rather-than-gain/#comment_3565

by signality
February 05, 2014

mmmh.. ok so this means that since my VSource was 0.1V that means that those 68V are actually 6.8V .. and if i probe for Db i get 36.52DbV .. so with the DbV i must add the -20DbV (0.1V) getting 16.52DbV wich is actually 6.7V.. But this way i would say that the unit in the graph should be Db and not DbV !! Otherways i should have read 16.52DbV , and not 36.52DbV !

by aleclofabbro
February 06, 2014

ok i grabbed the 2nd link.. on the "input" field in the FD tab i must add the MAG and PH of it..

by aleclofabbro
February 06, 2014

Post a Reply

Please sign in or create an account to comment.

Go Ad-Free. Activate your CircuitLab membership. No more ads. Save unlimited circuits. Run unlimited simulations.

About CircuitLab

CircuitLab is an in-browser schematic capture and circuit simulation software tool to help you rapidly design and analyze analog and digital electronics systems.