Delay on with Capacitor and NPN BJT

I am having trouble making this work. Does anyone have any suggestions?

I am trying to make a circuit that will delay a led coming on depending on the resistance value set by the pot.

In theory i want the capacitor to slowly fill up till a voltage is reached that will trigger the gate in the transistor and then allow voltage to flow.

According to the simulator the gate is opened as soon as there is voltage.

https://www.circuitlab.com/circuit/9hcqs3/delay-on/

by toonamo
May 16, 2013

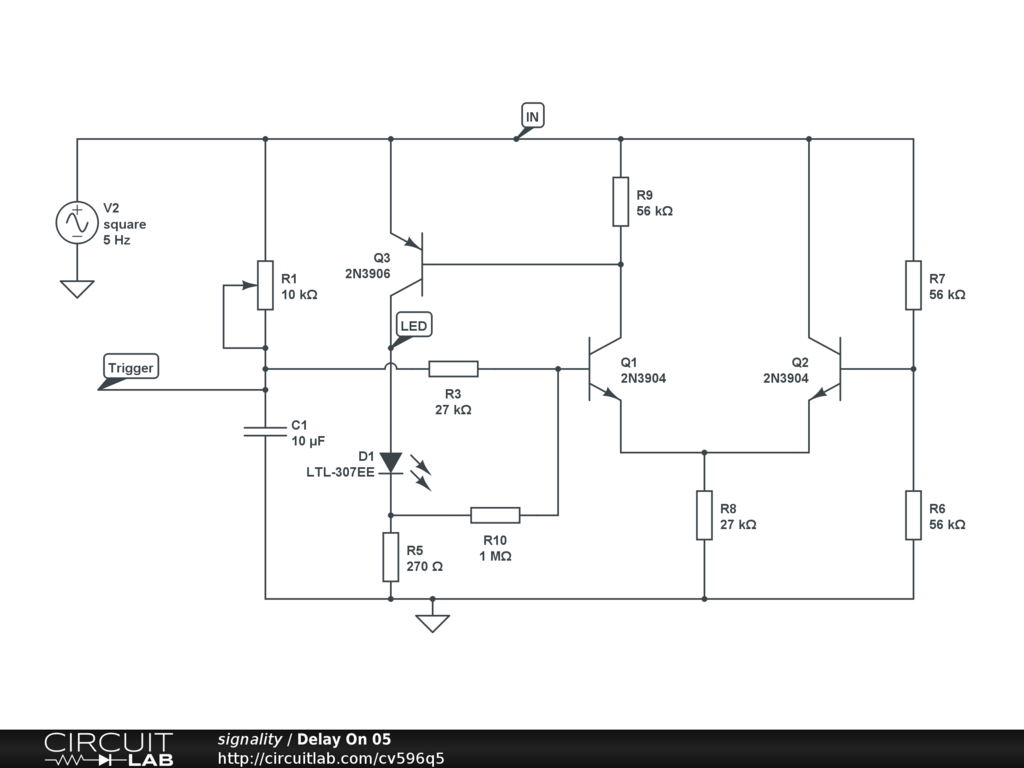
Crude and wastes power:

Not much better:

Better:

by signality
May 16, 2013

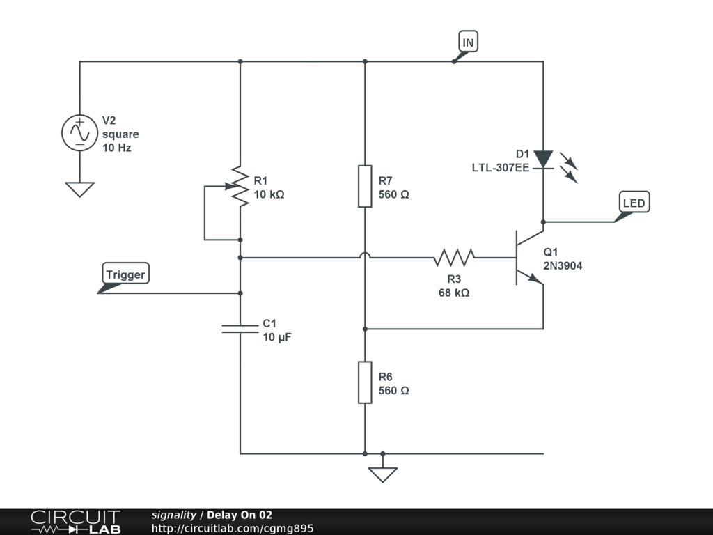
Best ...

... -ish.

Have fun.

by signality
May 17, 2013

Post a Reply

Please sign in or create an account to comment.

Go Ad-Free. Activate your CircuitLab membership. No more ads. Save unlimited circuits. Run unlimited simulations.

About CircuitLab

CircuitLab is an in-browser schematic capture and circuit simulation software tool to help you rapidly design and analyze analog and digital electronics systems.