Connecting Transimpedance and Buffer Amplifier

I am trying to design a circuit that connects a transimpedance amplifier (TIA) and buffer amplifier (BA) using op-amps together as such that the output of TIA becomes the input of the BA. The input signal feeding the TIA is a 10KHz sine waves from the current source generator. I have tried connecting the two circuits together and simulating it but have not been getting a waveform at the output. What type of waveform should I be seeing at the output of the BA? Please help. Many thanks Tony

by s4280263
September 04, 2013

@s4280263,

Welcome to CL.

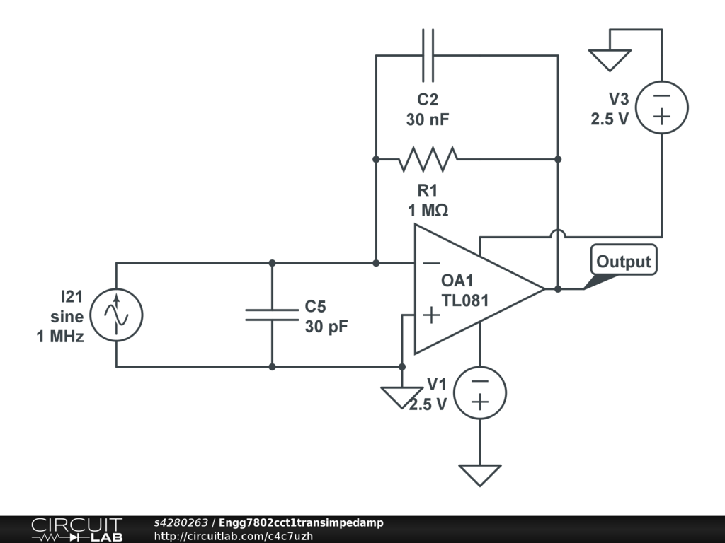
Referring to your circuit:

as posted 130905 (note that if you change it rather than editing a copy, it will update in your original; posting which can be confusing because the circuit no longer looks like what the posting is talking about, i.e. they get out of sync):

you have a few minor errors in your sim.

i) Your Stop Time and Time Step are way too big for a 10kHz input signal with a period of 100us!

Time Step should be approx (Stop Time) /100

Try setting Stop Time = 200u

and Time Step = 2u

ii) You are pushing 1A into OA1. Try reducing this to 1uA!

iii) Reverse the polarity of V7: you have 0V across the supply pins of OA2.

Gereral point: When asking for help, please (a) make your circuit public or unlisted (you did so that's OK) and (b) link them into your posting using the Link & Share options, so viewers can see it without having to hunt through your workbench (noting that it won't be visible there unless you've made it public).

:)

by signality
September 05, 2013

Signality, thank you so much for the head start. I will certainly amend as suggested and use Link & Share from now on. I will how it goes and update status for further help. Appreciate your help very much.

by s4280263
September 05, 2013

Post a Reply

Please sign in or create an account to comment.

Go Ad-Free. Activate your CircuitLab membership. No more ads. Save unlimited circuits. Run unlimited simulations.

About CircuitLab

CircuitLab is an in-browser schematic capture and circuit simulation software tool to help you rapidly design and analyze analog and digital electronics systems.