Need help with a high voltage DC (< 60V) circuit

by JimBOBison
December 07, 2023

There is no question.

Here a working solution AND simulation. I added an alternative voltage source and the simulation is performed in time domain.

by vanderghast
December 08, 2023

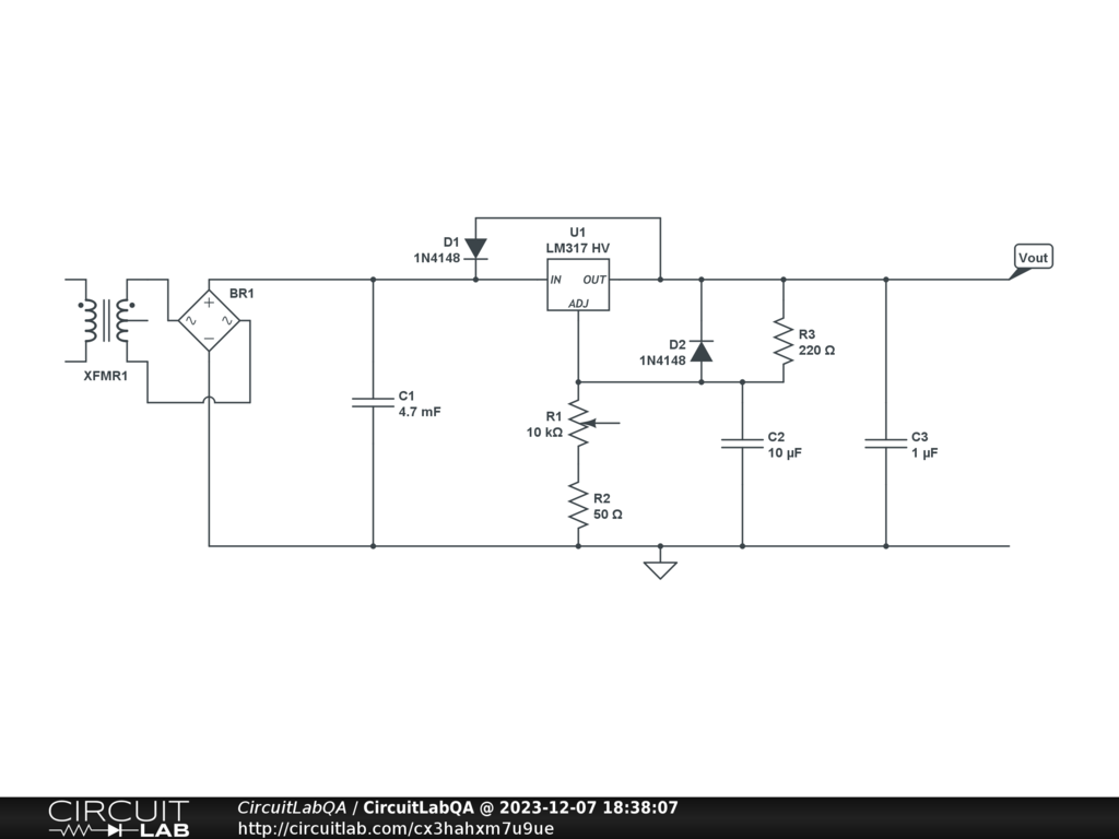
Sorry - couldn't get the question to post last night and I ran out of time. I only get about 3 Vdc out. Input is at about 58 Vdc coming off the rectifier. Question: am I burning out the LM317 HV with an over-voltage spike when I am turning the circuit on? I'm not sure how susceptible the device is to anything over its 60 input voltage limit.

by JimBOBison
December 09, 2023

Accordingly to TI datasheet, the LM317HV has some overheating and over current protection, but that is of a use within the maximum limit.

The recommended limit is the limit to not exceed to keep the expected life span for the device, while the maximum limit is about the integrity of the device itself, while some of its characteristics may be modified.

If you are concerned about the device, try a TVS (Transient Voltage Suppression Diode), or other similar protection.

by vanderghast
December 09, 2023

No Answers

No answers yet. Contribute your answer below!


Your Answer

You must log in or create an account (free!) to answer a question.

Log in Create an account


Go Ad-Free. Activate your CircuitLab membership. No more ads. Save unlimited circuits. Run unlimited simulations.

Search Questions & Answers


Ask a Question

Anyone can ask a question.

Did you already search (see above) to see if a similar question has already been answered? If you can't find the answer, you may ask a question.


About This Site

CircuitLab's Q&A site is a FREE questions and answers forum for electronics and electrical engineering students, hobbyists, and professionals.

We encourage you to use our built-in schematic & simulation software to add more detail to your questions and answers.

Acceptable Questions:

  • Concept or theory questions
  • Practical engineering questions
  • “Homework” questions
  • Software/hardware intersection
  • Best practices
  • Design choices & component selection
  • Troubleshooting

Unacceptable Questions:

  • Non-English language content
  • Non-question discussion
  • Non-electronics questions
  • Vendor-specific topics
  • Pure software questions
  • CircuitLab software support

Please respect that there are both seasoned experts and total newbies here: please be nice, be constructive, and be specific!

About CircuitLab

CircuitLab is an in-browser schematic capture and circuit simulation software tool to help you rapidly design and analyze analog and digital electronics systems.