Missing ground node: voltage source, light bulb, resistor SOLVED

I'm getting "unable to get resolution" errors when running a simple simulation. My circuit consists of a voltage source, a light bulb, and a single resistor. I tried this to narrow the problem down to get this resolved. It still won't get a solution from the DC simulation. Does anyone have any ideas on how to get this going? Thanks.

by jv1597
May 25, 2020

2 Answers

Answer by mrobbins

Your circuit is missing a ground node, which is required of all circuits in a circuit simulator.

When I add a ground to the negative terminal of V1:

the DC simulation runs properly.

ACCEPTED +1 vote
by mrobbins
May 25, 2020

mrobbins, Thanks that worked. I'll try that on my modulator circuit to see if that resolves the problem.

by jv1597
May 25, 2020

Answer by jv1597

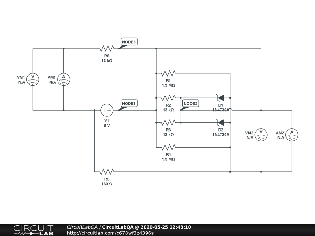
Actually, I thought I might post the circuit I'm trying this on to see if anyone can help in getting this simulated... Any ideas on what the problem might be?

FYI, I had to edit this a minute ago...

+1 vote
by jv1597
May 25, 2020

I finally got it working with a ground node on it. Thanks!

by jv1597
May 25, 2020

Your Answer

You must log in or create an account (free!) to answer a question.

Log in Create an account


Go Ad-Free. Activate your CircuitLab membership. No more ads. Save unlimited circuits. Run unlimited simulations.

Search Questions & Answers


Ask a Question

Anyone can ask a question.

Did you already search (see above) to see if a similar question has already been answered? If you can't find the answer, you may ask a question.


About This Site

CircuitLab's Q&A site is a FREE questions and answers forum for electronics and electrical engineering students, hobbyists, and professionals.

We encourage you to use our built-in schematic & simulation software to add more detail to your questions and answers.

Acceptable Questions:

  • Concept or theory questions
  • Practical engineering questions
  • “Homework” questions
  • Software/hardware intersection
  • Best practices
  • Design choices & component selection
  • Troubleshooting

Unacceptable Questions:

  • Non-English language content
  • Non-question discussion
  • Non-electronics questions
  • Vendor-specific topics
  • Pure software questions
  • CircuitLab software support

Please respect that there are both seasoned experts and total newbies here: please be nice, be constructive, and be specific!

About CircuitLab

CircuitLab is an in-browser schematic capture and circuit simulation software tool to help you rapidly design and analyze analog and digital electronics systems.