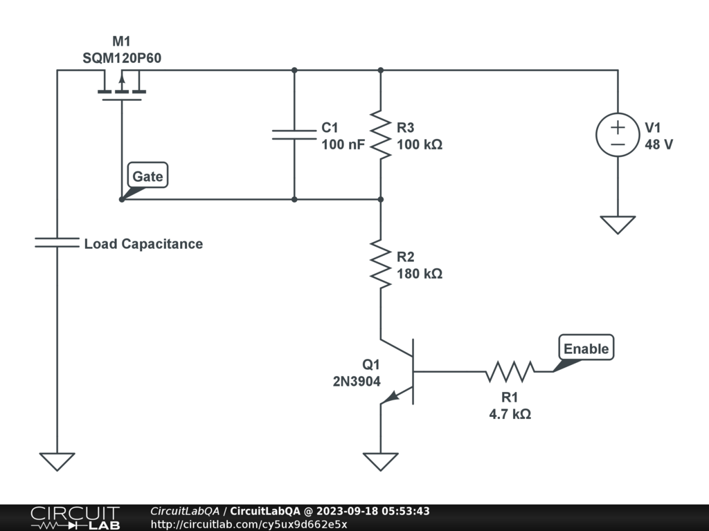
Voltage collapse across Resistor Network possible cause?

Voltage Across the Gate node collapses down to about 1V, which then makes the system to turn OFF. What could be the cause? It starts off at about 16V, which is not wrong, but oscillates and collapses until it gets below the threshold gate voltage of the P-fet, causing it to turn OFF.

by MhoZes
September 18, 2023

You should remove the space in Load Capacitance. I added a resistor, R4, and a square source to replace the Enable part.

You my note that at 1MHz, your enabling signal is just too fast (simulate a Frequency Domain), but at 10Hz, with a time domain simulation, it is fine, without apparent problem.

by vanderghast
September 19, 2023

No Answers

No answers yet. Contribute your answer below!


Your Answer

You must log in or create an account (free!) to answer a question.

Log in Create an account


Go Ad-Free. Activate your CircuitLab membership. No more ads. Save unlimited circuits. Run unlimited simulations.

Search Questions & Answers


Ask a Question

Anyone can ask a question.

Did you already search (see above) to see if a similar question has already been answered? If you can't find the answer, you may ask a question.


About This Site

CircuitLab's Q&A site is a FREE questions and answers forum for electronics and electrical engineering students, hobbyists, and professionals.

We encourage you to use our built-in schematic & simulation software to add more detail to your questions and answers.

Acceptable Questions:

  • Concept or theory questions
  • Practical engineering questions
  • “Homework” questions
  • Software/hardware intersection
  • Best practices
  • Design choices & component selection
  • Troubleshooting

Unacceptable Questions:

  • Non-English language content
  • Non-question discussion
  • Non-electronics questions
  • Vendor-specific topics
  • Pure software questions
  • CircuitLab software support

Please respect that there are both seasoned experts and total newbies here: please be nice, be constructive, and be specific!

About CircuitLab

CircuitLab is an in-browser schematic capture and circuit simulation software tool to help you rapidly design and analyze analog and digital electronics systems.