Sine wave is 9V above expecited

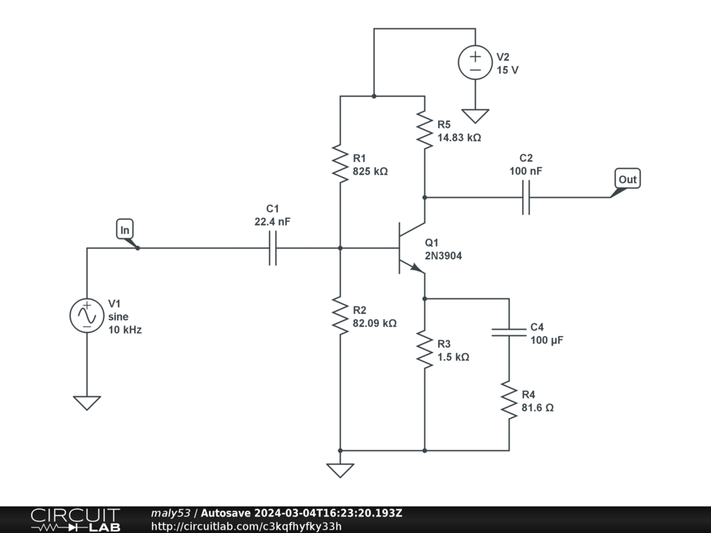
Hello everyone, I am doing a simulation on Circuit Lab, and its the sine wave starts at 9 instead of 0V in the timestamp simulation, even though I used the exact same circuit on LTspice and Multisim and I didn't have that problem. when I hover over the Output capacitor it says 0 V. And I also encountered the exact same problem on Qspice. any suggestions? Thank you

by maly53
March 04, 2024

You are using a 10khz signal source so one cycle takes 1/10 or 0,1 millisecond. Your time step is 1ms so 10 cycles go by between calculations--a sure way to get nonsense from your simulation. I'm not saying this is the only problem but fix it up and you may start getting something comprehensible

by Foxx
March 05, 2024

hey thank you for the reply, I don't know why it didn't save my latest circuit. I did fix the timestamp its from 0 to 1ms every 1us per step. My issue is that the signal base line is aorund 9V instead of 0V. it seems like C3 isn't working as intended for some reason. And as I said before this issue didn't show on the other 2 simulation programs. @Foxx

by maly53
March 06, 2024

No Answers

No answers yet. Contribute your answer below!


Your Answer

You must log in or create an account (free!) to answer a question.

Log in Create an account


Go Ad-Free. Activate your CircuitLab membership. No more ads. Save unlimited circuits. Run unlimited simulations.

Search Questions & Answers


Ask a Question

Anyone can ask a question.

Did you already search (see above) to see if a similar question has already been answered? If you can't find the answer, you may ask a question.


About This Site

CircuitLab's Q&A site is a FREE questions and answers forum for electronics and electrical engineering students, hobbyists, and professionals.

We encourage you to use our built-in schematic & simulation software to add more detail to your questions and answers.

Acceptable Questions:

  • Concept or theory questions
  • Practical engineering questions
  • “Homework” questions
  • Software/hardware intersection
  • Best practices
  • Design choices & component selection
  • Troubleshooting

Unacceptable Questions:

  • Non-English language content
  • Non-question discussion
  • Non-electronics questions
  • Vendor-specific topics
  • Pure software questions
  • CircuitLab software support

Please respect that there are both seasoned experts and total newbies here: please be nice, be constructive, and be specific!

About CircuitLab

CircuitLab is an in-browser schematic capture and circuit simulation software tool to help you rapidly design and analyze analog and digital electronics systems.