Shunt resistor - voltage does not vary.

Hi all, I'm using a high-side shunt resistor to measure the current through a load (I'm using an amplifier to measure the voltage across the shunt). From my understanding, the voltage across the shunt is proportional to the current passing through it, but when the load's current increase/decreases, I don't see any change in the shunts voltage value. I'm using a bench power supply, which connects 12v through the shunt, to the load. I can see the current value change on the power supply, but the voltage never varies. If I vary the votlage from the supply, I can see the voltage drop across the shunt resistor changing. Would this be because I'm using a bench power supply, and if for example, I used a battery to power the shunt/load I would see a change in voltage when the loads current draw changes?

by wcnola
August 16, 2020

How are you measuring the voltage drop on the shunt resistor? Do you have a multimeter connected directly to either end of the shunt resistor?

Drawing a schematic might be helpful.

by mrobbins
August 16, 2020

Many problems,

1- Your battery negative terminal is connected to the circuit while the positive terminal is free (like an antenna). Nothing supply power directly to your circuit, in the model. Move the battery to the side, connect its negative terminal to the ground and its positive terminal to the top of the circuit.

2- The output of the op amp is free (like an antenna) since the voltmeter is not really part of the circuit( unless you consider it as a large resistor.). Add a resistor between the output of the op amp and the ground to "close" that loop of the circuit (since the voltmeter DOESN'T close the loop).

3- The op amp amplification is not limited and the result will likely be the supplied voltage (if the op amp is a rail to rail one) that you supply to the op amp.

by vanderghast
August 16, 2020

To remediate to point 3, use negative feed back with a control gain.

by vanderghast
August 16, 2020

4 Answers

Answer by wcnola

Hi, I'm using a current sense amplifier chip due to the low resistance of the shunt (30mΩ). I'm viewing the output voltage of the amplifier with a multimeter.

+1 vote
by wcnola
August 16, 2020

Interesting. It sounds like the current sense amplifier may not be working as intended. What current sense amplifier chip are you using? What current levels are you experiencing?

by mrobbins
August 16, 2020

Answer by Foxx

I note the voltage either end of the shunt will be very close to 12v with respect to ground. What is the power supply voltage to the op amp? If it is less than 12v the op amp will simply saturate one way or the other. For this application an isolating op amp connection should be used but the voltage restriction still applies

+1 vote
by Foxx
August 16, 2020

I put he circuit together in the CL editor, shown at thttps://www.circuitlab.com/circuit/8zm7w2m48fjh/opampexp/ I'm very puzzled as the model does not seem to care if the differential inputs have a common mode voltage greater than the power supply but this was an absolute nono when I made a living at it. In any case, the circuit shown is what is normally used in for a differential input and should work.

by Foxx
August 16, 2020

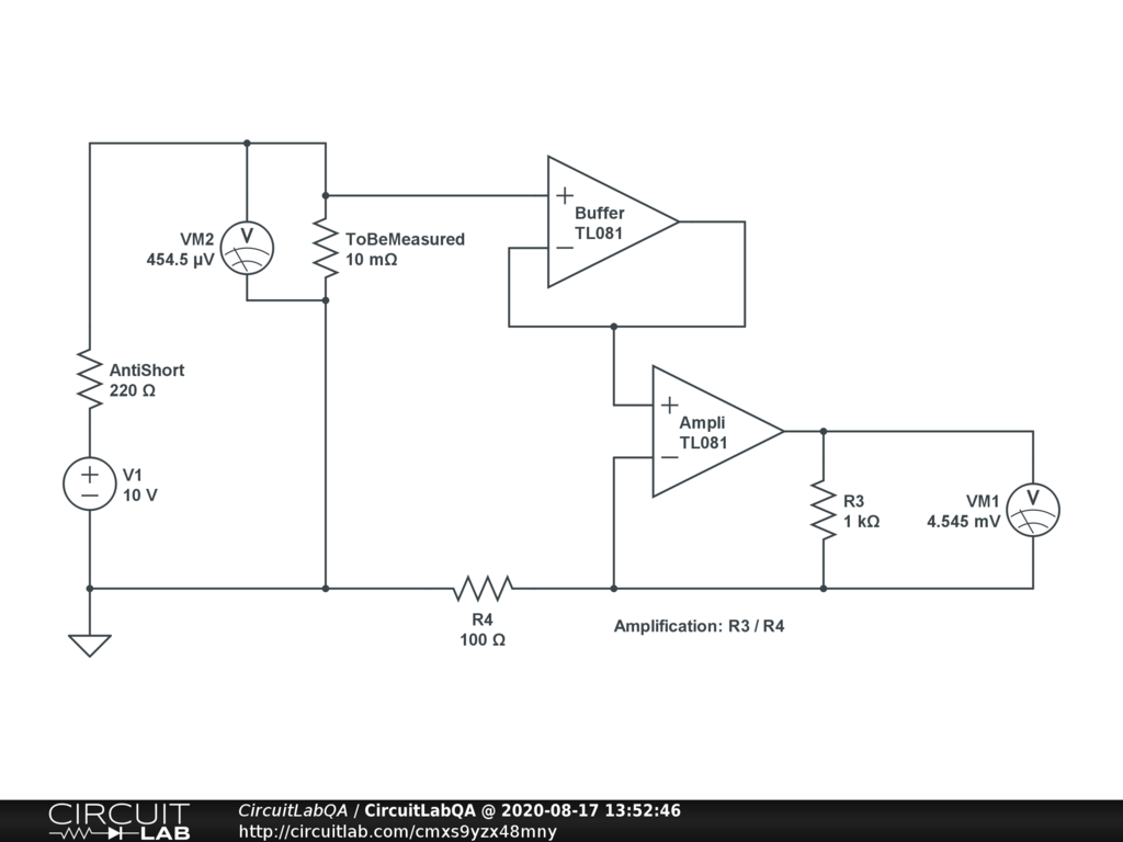
Answer by vanderghast

Well, this one seems to work. Are you sure that your "circuit" is intended to work or is just intended to be only very "schematic", "illustrative" ?

+1 vote
by vanderghast
August 17, 2020

Further thoughts: Since the voltage at the resistor to be measured is in the range of the electrical noise, you may have to add a filter to remove the high frequencies (since "noise" has a tendency to occur at very high frequency) or to use an integrator circuit ( since average "noise" over time has a tendency to be close to zero. You may have to add some other touches, but that would greatly depend on the exact op amp that you will be using. But since your question was about how to make the simulator working fine, and not to realize physically the circuit itself, those thoughts are probably out of concern, for now.

by vanderghast
August 18, 2020

Answer by electrical_guyjjjjjjj

Try this out more related to above post in easy way

https://www.electricaltpoint.com/what-is-capacitance-explanation-when-capacitor-in-series-and-parallel/

Try this out more related to above post in easy way

https://www.electricaltpoint.com/define-resistance-what-are-the-factors-which-effect-resistance/

Try this out more related to above post in easy way

https://www.electricaltpoint.com/define-resistance-what-are-the-factors-which-effect-resistance/

Try this out more related to above post in easy way

https://www.electricaltpoint.com/state-and-explain-ohms-law-with-limitations-in-electrical-engineering/

Try this out more related to above post in easy way

https://www.electricaltpoint.com/compare-resistance-in-series-and-parallel-electric-circuits/

Try this out more related to above post in easy way

https://www.electricaltpoint.com/explain-ideal-practical-voltage-current-source-with-v-i-characteristics/

Try this out more related to above post in easy way

https://www.electricaltpoint.com/state-kirchhoffs-current-and-voltage-law-as-applied-to-d-c-circuits/

Try this out more related to above post in easy way

https://www.electricaltpoint.com/superposition-theorem-explanation-solved-example-electrical-b-tech/

Try this out more related to above post in easy way

https://www.electricaltpoint.com/what-is-emf-potential-difference-current-power-energy-with-si-units/ Try this out more related to above post in easy way

https://www.electricaltpoint.com/what-is-inductance-concept-of-self-and-mutual-inductance/

Try this out more related to above post in easy way

https://www.electricaltpoint.com/explain-the-voltage-division-rule-and-current-division-rule/

Try this out more related to above post in easy way

https://www.electricaltpoint.com/compare-resistance-in-series-and-parallel-electric-circuits/

0 votes
by electrical_guyjjjjjjj
September 13, 2020

Your Answer

You must log in or create an account (free!) to answer a question.

Log in Create an account


Go Ad-Free. Activate your CircuitLab membership. No more ads. Save unlimited circuits. Run unlimited simulations.

Search Questions & Answers


Ask a Question

Anyone can ask a question.

Did you already search (see above) to see if a similar question has already been answered? If you can't find the answer, you may ask a question.


About This Site

CircuitLab's Q&A site is a FREE questions and answers forum for electronics and electrical engineering students, hobbyists, and professionals.

We encourage you to use our built-in schematic & simulation software to add more detail to your questions and answers.

Acceptable Questions:

  • Concept or theory questions
  • Practical engineering questions
  • “Homework” questions
  • Software/hardware intersection
  • Best practices
  • Design choices & component selection
  • Troubleshooting

Unacceptable Questions:

  • Non-English language content
  • Non-question discussion
  • Non-electronics questions
  • Vendor-specific topics
  • Pure software questions
  • CircuitLab software support

Please respect that there are both seasoned experts and total newbies here: please be nice, be constructive, and be specific!

About CircuitLab

CircuitLab is an in-browser schematic capture and circuit simulation software tool to help you rapidly design and analyze analog and digital electronics systems.