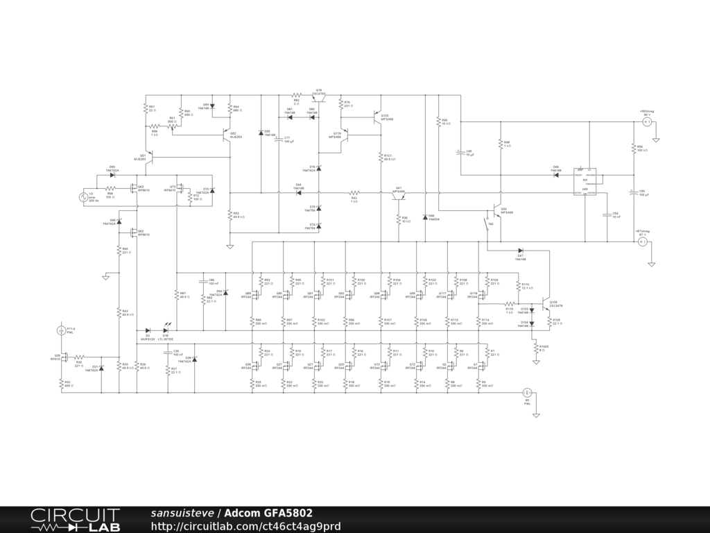
Circuit won't simulate - ADCOM GFA5802 amplifier

Hello Friends, I finished inputing the amplifier section of the ADCOM GFA5802 amplifier and cant get it to simulate or DC Solve. Any help would be greatly appreciated!

https://www.circuitlab.com/circuit/t46ct4ag9prd/adcom-gfa5802/

by sansuisteve
December 09, 2025

Anybody?

by sansuisteve
December 13, 2025

Post a Reply

Please sign in or create an account to comment.

Go Ad-Free. Activate your CircuitLab membership. No more ads. Save unlimited circuits. Run unlimited simulations.

About CircuitLab

CircuitLab is an in-browser schematic capture and circuit simulation software tool to help you rapidly design and analyze analog and digital electronics systems.