Help needed - trying to simulate an LFO

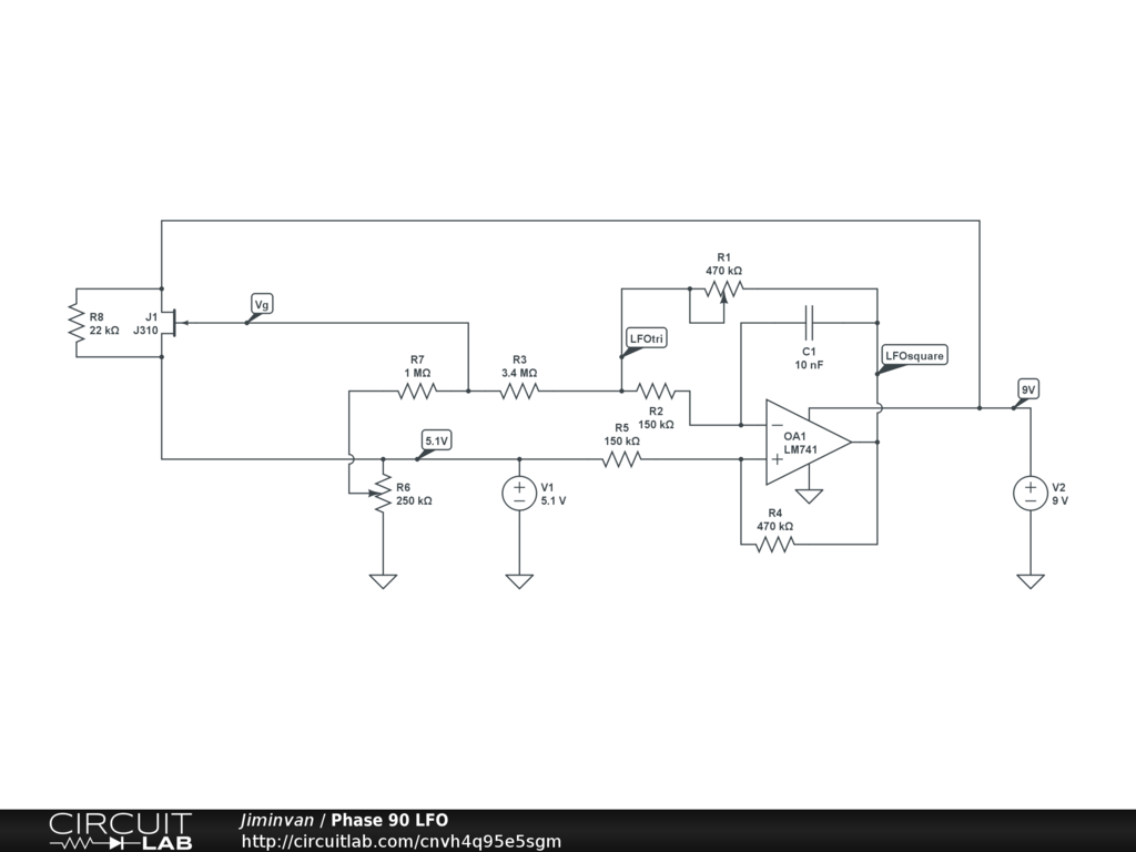
Hi: Here's what I've built, trying to simulate an integrator type LFO...

I can't get the DC solver to run, or any other simulation. I've got grounds, no duplicate components or wires, no unterminated components, etc. Can't figure out why it won't run!

Thanks for whatever advice you've got! Jim

by Jiminvan
November 18, 2024

Oops never mind. I found the (first) issue: the "+" on the tag for 9V.

I fixed that but it still won't show me any oscillation in a time domain sweep.

by Jiminvan
November 18, 2024

Post a Reply

Please sign in or create an account to comment.

Go Ad-Free. Activate your CircuitLab membership. No more ads. Save unlimited circuits. Run unlimited simulations.

About CircuitLab

CircuitLab is an in-browser schematic capture and circuit simulation software tool to help you rapidly design and analyze analog and digital electronics systems.