Gate driver reference?

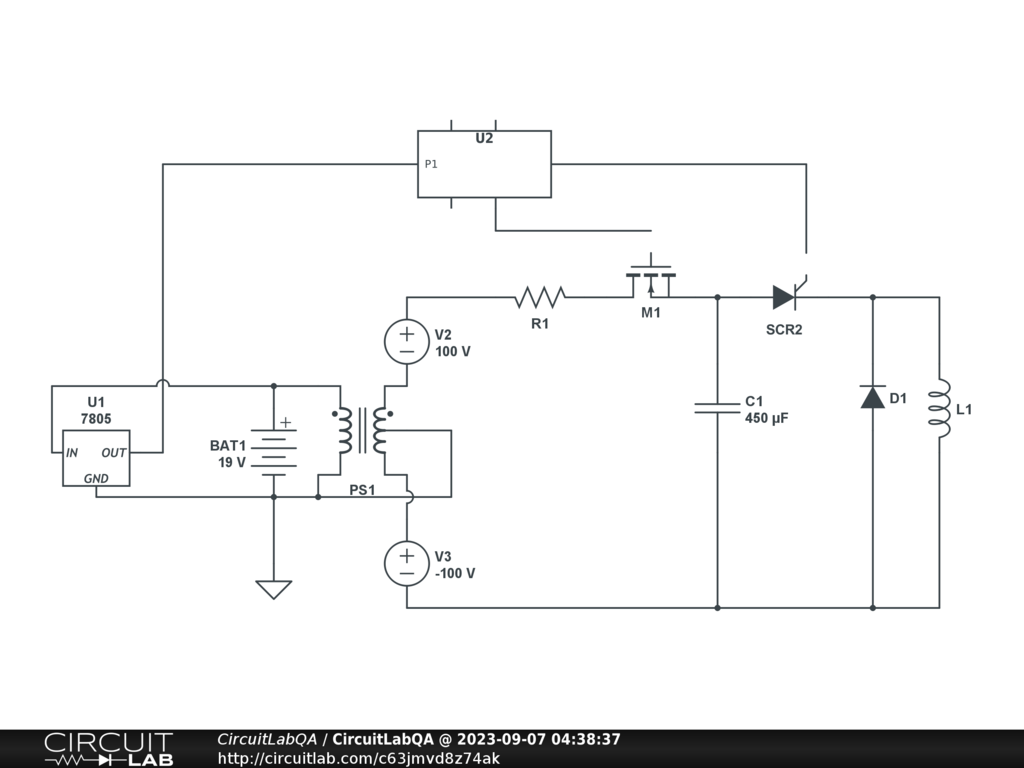
Hello, Looking for suggestions/recommendations for the best way to implement a couple of gate drivers. The main circuit is a essentially a charged capacitor that dumps its charge onto a push solenoid. (The solenoid punches a golf ball up a 3ft high incline). A 19V battery is connected to a DC step up module to convert to 200VDC to charge the caps. The DC module is represented by the xformer in the schematic. Circuit was tested with a manual SPDT switch that presents to the capacitor, either the charge resistor or the inductor. The charge takes about 20 seconds, flip the switch and the cap is dumped on the inductor. All works fine with a manual switch. I want to use an Arduino nano to control the switching. A mosfet to supply the charge current and an SCR to facilitate the charge dump. The mosfet would be turned off to allow the SCR to turn off after the cap is discharged. The problem I'm having is deciding how to implement the FET and SCR gate controls. The 19V battery supplies the DC converter input and the output has a -, common and + voltage. The output common is tied to the - input line so the 19V + is around 100V away from either the FET source or SCR cathode. I'm open to either an IC or discrete implementation. Just not clear to me how to get the correct voltage on to the gates. Opinions and/or suggestions? TIA

by verysleepyguy
September 07, 2023

No Answers

No answers yet. Contribute your answer below!


Your Answer

You must log in or create an account (free!) to answer a question.

Log in Create an account


Go Ad-Free. Activate your CircuitLab membership. No more ads. Save unlimited circuits. Run unlimited simulations.

Search Questions & Answers


Ask a Question

Anyone can ask a question.

Did you already search (see above) to see if a similar question has already been answered? If you can't find the answer, you may ask a question.


About This Site

CircuitLab's Q&A site is a FREE questions and answers forum for electronics and electrical engineering students, hobbyists, and professionals.

We encourage you to use our built-in schematic & simulation software to add more detail to your questions and answers.

Acceptable Questions:

  • Concept or theory questions
  • Practical engineering questions
  • “Homework” questions
  • Software/hardware intersection
  • Best practices
  • Design choices & component selection
  • Troubleshooting

Unacceptable Questions:

  • Non-English language content
  • Non-question discussion
  • Non-electronics questions
  • Vendor-specific topics
  • Pure software questions
  • CircuitLab software support

Please respect that there are both seasoned experts and total newbies here: please be nice, be constructive, and be specific!

About CircuitLab

CircuitLab is an in-browser schematic capture and circuit simulation software tool to help you rapidly design and analyze analog and digital electronics systems.