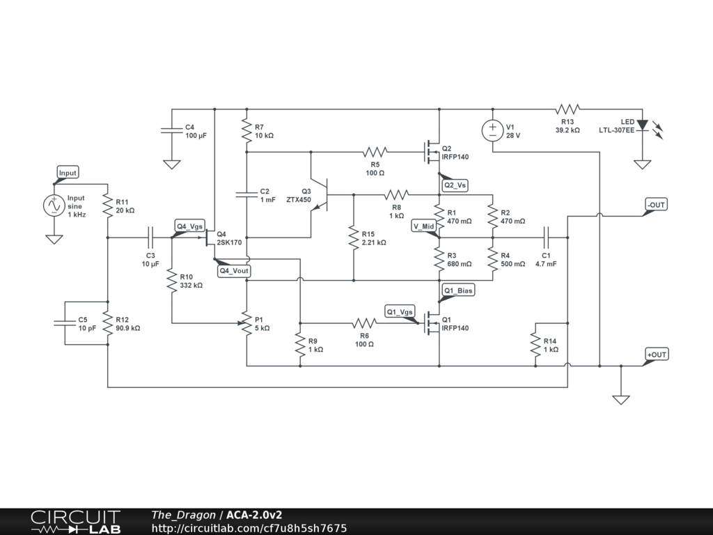
DC Analysis Calculations Different than Expected

Second post by new user. I have modeled the schematic of the Pass Amp Camp Amp (ACA) using CircuitLab. I was surprised to see that the calculated DC voltages at the bias points are off from the actual circuit. The ACA is a diy single ended, single stage MOSFET class A audio amplifier. The ACA uses two MOSFET power transistors (IRFP240 or similar) with one used as a current source driving the other used as the output transistor. The calculated bias voltage at the Drain of the output transistor is calculating around 5 volts. That is about 8 volts low. I have checked all the connections between the published schematic and the one I created in CircuitLab. I am confused as to why I am getting these errors. I can share the diagrams with anyone interested in helping. Thanks in advance. The Dragon

by The_Dragon
April 15, 2021

I opened your circuit:

I changed the potentiometer P1.K from 0.5 up to 0.62 and now V(V_mid) ~= 12. Just changing the bias point of the circuit. Does that help?

by mrobbins
April 16, 2021

Post a Reply

Please sign in or create an account to comment.

Go Ad-Free. Activate your CircuitLab membership. No more ads. Save unlimited circuits. Run unlimited simulations.

About CircuitLab

CircuitLab is an in-browser schematic capture and circuit simulation software tool to help you rapidly design and analyze analog and digital electronics systems.