Created by
Created March 22, 2012
Last modified March 22, 2012
Tags h-bridge   level-shift   motor   power   servo  

Summary

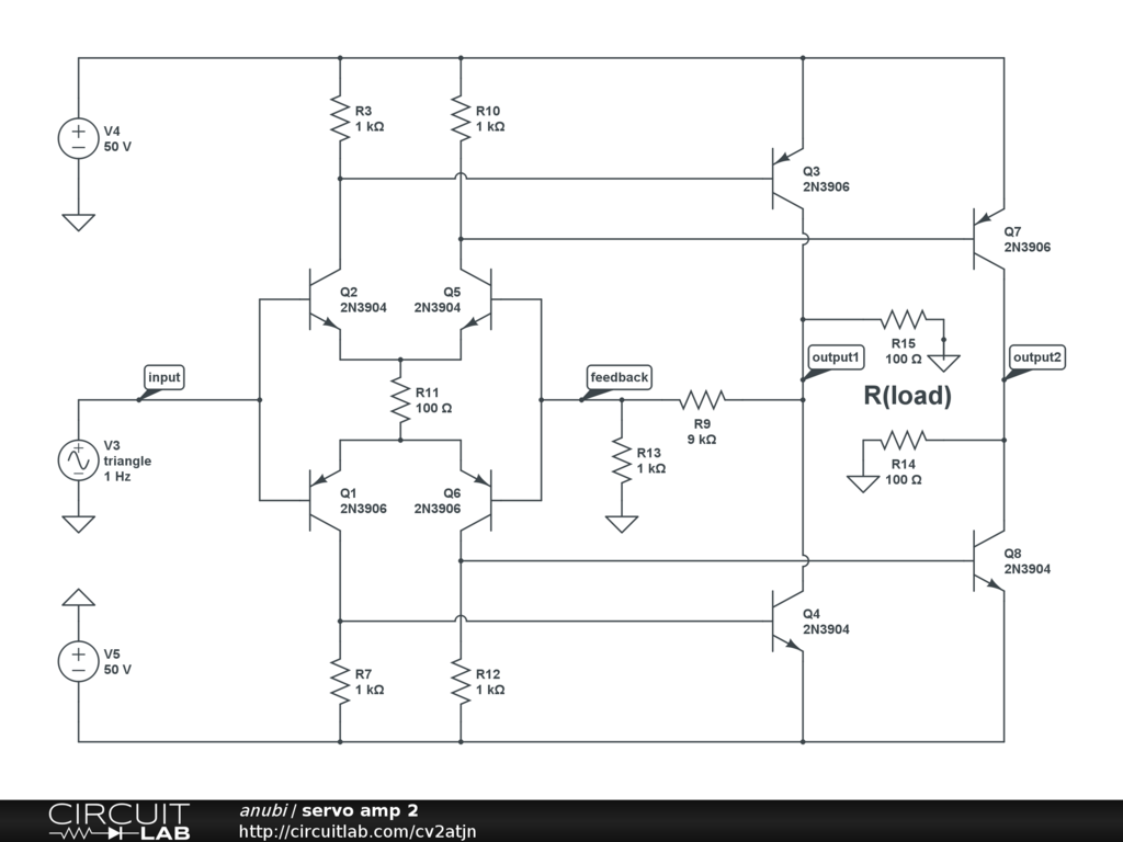
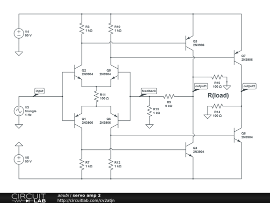
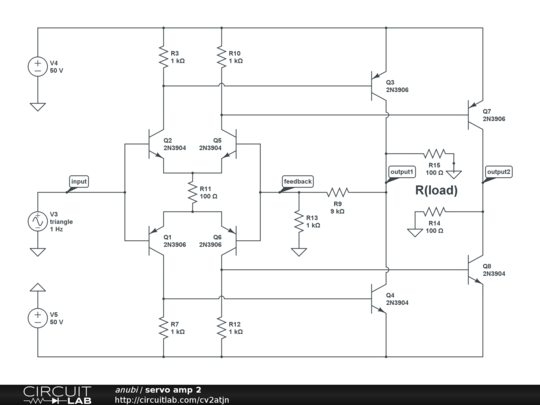
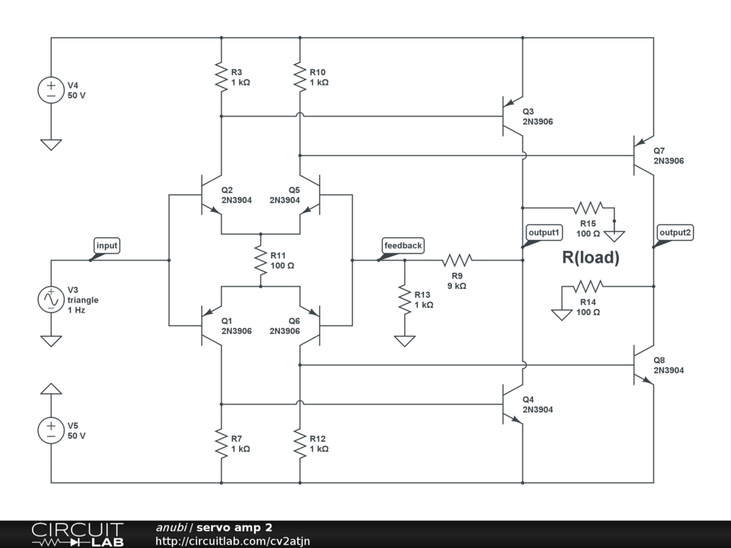
An extension of servo amp 1. Note dead zone insures no "shoot through" or "cross conduction".

For bi-directional motor drive or thermoelectric cooler drive.


Description

Not provided.


Comments

No comments yet. Be the first!

Leave a Comment

Please sign in or create an account to comment.

Revision History

Only the circuit's creator can access stored revision history.