Created by
Created February 22, 2014
Last modified February 23, 2014
Tags No tags.

Summary

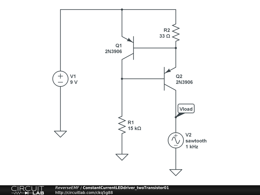
Constant Current LED driver using to PNP Transistors.


Description

Using two PNP transistors to drive an LED with a constant current. The values are set to drive an LED at around 20ma. The Sawtooth generator simulates the range of possible LED forward voltages, based on the typical and max specifications found in LED data sheets for low power LEDs. For example, most IR LEDs run at a forward voltage of 1.0V to 1.2V. Red LEDs can be anywhere from 1.7V to a little more than 2V. A Blue or White LED can go as high as 4V according to most White LED data sheets (though I have never seen that in practice, except on LEDs that have been heat stressed).

If you run the Time Domain simulation you'll see that the current stays very constant over the full 1V to 4V range.


Comments

You might be interested in this:

https://www.circuitlab.com/circuit/f646vh/2-transistor-constant-current-sink-01/

for a bit of background to this very useful circuit.

:)

by signality
February 23, 2014

Nice! That is the Current Sink arrangement, whereas mine is a Current Source. Great example of how to use the DC Sweep feature -- I learned a thing or two :)

by ReverseEMF
February 23, 2014

Leave a Comment

Please sign in or create an account to comment.

Revision History

Only the circuit's creator can access stored revision history.