| Created by | |
| Created | August 06, 2015 |
| Last modified | August 06, 2015 |
| Tags | No tags. |
Not provided.
Not provided.
|
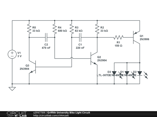
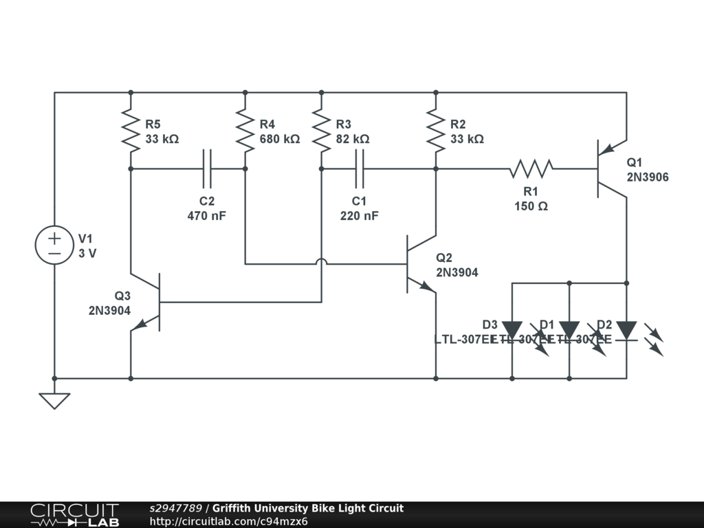
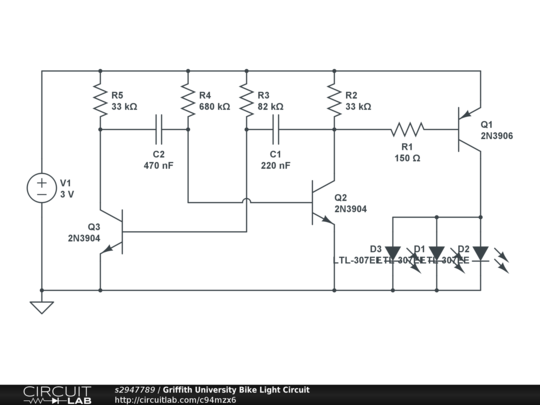
Be careful about putting LEDs in parallel with no current limiting/sharing resistors: https://www.circuitlab.com/circuit/mp673a/two-leds-separate-vs-shared-resistor/ https://www.circuitlab.com/circuit/z79rqm/leds-with-resistor-biasing/ https://www.circuitlab.com/forums/optoelectronics/topic/6vu3zs7w/how-to-add-an-anonymous-led/ :) |
by signality
August 07, 2015 |
Please sign in or create an account to comment.
Only the circuit's creator can access stored revision history.