Relay Voltage Issue SOLVED

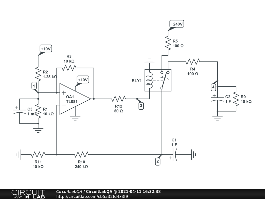
Hi, I'm building a circuit that uses a relay and op-amp to simulate the staggered charging of two capacitors, C1 (point 2) and C2 (point 4). The goal is for C1 to charge from 0V to approx. 240V, then it discharges into C2 before again drawing power from the 240V supply. The circuit is almost perfect, but I cannot figure out why C1 starts out charged to 240V rather than 0V in the time-based simulation. The rest of the simulation works as it's supposed to, so I was wondering if anyone can give me some insight into why C1 starts off fully charged. Thanks-

by icass22
April 11, 2021

Works fine if you set "skip initial" to yes. I expect that there is a very short startup transient, perhaps built into the software on initial start. Perhaps (again) that's why you have provision skip initial. Don't you think that 10000 seconds run time is a bit masochistic?

by Foxx
April 12, 2021

Just playing with this a bit more. The DC solver puts a charge on C1 and as I remember it the DC solver runs before the time domain.

by Foxx
April 12, 2021

Yes -- you may want to add a Time-Controlled Switch in series with C2 to ensure that it remains uncharged at DC.

by mrobbins
April 12, 2021

1 Answer

Answer by icass22

Great, thanks! The skip initial was the issue.

ACCEPTED +1 vote
by icass22
April 12, 2021

Your Answer

You must log in or create an account (free!) to answer a question.

Log in Create an account


Go Ad-Free. Activate your CircuitLab membership. No more ads. Save unlimited circuits. Run unlimited simulations.

Search Questions & Answers


Ask a Question

Anyone can ask a question.

Did you already search (see above) to see if a similar question has already been answered? If you can't find the answer, you may ask a question.


About This Site

CircuitLab's Q&A site is a FREE questions and answers forum for electronics and electrical engineering students, hobbyists, and professionals.

We encourage you to use our built-in schematic & simulation software to add more detail to your questions and answers.

Acceptable Questions:

  • Concept or theory questions
  • Practical engineering questions
  • “Homework” questions
  • Software/hardware intersection
  • Best practices
  • Design choices & component selection
  • Troubleshooting

Unacceptable Questions:

  • Non-English language content
  • Non-question discussion
  • Non-electronics questions
  • Vendor-specific topics
  • Pure software questions
  • CircuitLab software support

Please respect that there are both seasoned experts and total newbies here: please be nice, be constructive, and be specific!

About CircuitLab

CircuitLab is an in-browser schematic capture and circuit simulation software tool to help you rapidly design and analyze analog and digital electronics systems.