Control 2 Amps of 12 Volts with a digital signal

My goal is to control 2 Amps of 12 Volts with a digital signal using minimal power. I think I finally put together something that might work. (I'm not saying it's original). Please comment on this circuit.

https://www.circuitlab.com/circuit/d38mp6/control-2a-12v/

The 0-5V microcontroller signal controls two small-signal MOSFETs in a CMOS inverter configuration. They control a 20V supply to set the voltage of the gate on the Power MOSFET. The 10k resister had to be there. It wouldn't work without it. Fortunately it's a current limiting resister, and not a pull-up or pull-down resister which would consume power. And I think current would only flow through it during the brief time of switching. I could not go above 10k Ohms. Tell me if I'm missing anything there. The V1 source had to be at least 20 Volts to get the power MOSFET to fully conduct.

Do I have any current leaks? Is there anything out of spec? Are there better circuits? Thank you for your consideration.

by DWC
December 05, 2014

Let me add... I am simply looking for ON/OFF control. I either want the 12V battery to be completely connected to the load, or I want the 12V battery to be completely disconnected from the load.

One thing that concerns me is that the voltage at NODE1 goes to 7 Volts when V_Gate goes to 0 Volts. That means 0.5mA is flowing through R1 ((12 V - 7 V) / 10,000 Ohms)). So where is that current sinking to?

For educational purposes, I have tried various resisters connected between ground and the source of the 2N7000 and plotted the voltage across the resister and found that 1.4mA is flowing out the bottom of the 2N7000 to ground when NODE1 is 7V.

Is this kind of leakage something I have to live with while I'm waiting to connect the battery to the load?

by DWC
December 05, 2014

The reason the 10k resistor needs to be there is precisely because it is a pullup.

The reason it's a pullup is because with a 5V drive, you never turn the upper P channel MOSFET off. Not even close.

With the P channel source being pulled up to +20V through the 10k and a gate voltage that never gets higher than +5V you cannot drive the P channel gate-source voltage different to zero (or at least to well below the gate-source threshold voltage) so the device never turns off.

I see what you're trying to do but is there some reason you could not do it using an N channel MOSFET switching the low side like this?

Then you don't need a supply above the 12V battery.

You might like to look at these:

or, using a P channel MOSFET:

by signality
December 06, 2014

Hi Signality. Thank you for your awesome reply and your time to prepare it. I understand what you are saying.

I forgot to mention that one requirement of my system is that I control from the high side. The battery negative must be connected to ground.

I wanted to control from the high side using an N-channel because they typically have a conductive resistance of half of a P-channel. But I am willing to use a P-channel to keep the gate control voltages at a minimum.

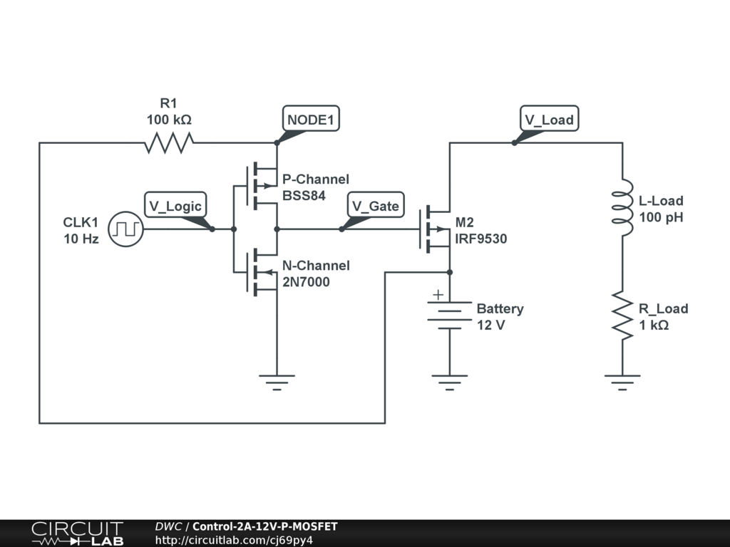
I was inspired by your last circuit. Please see my updated circuit using a P-channel power MOSFET.

Thank you very much for all your help.

https://www.circuitlab.com/circuit/j69py4/control-2a-12v-p-mosfet/

by DWC
December 06, 2014

Yes but ...

The bit you have not quite got your head round yet is that the gate voltage of the BSS84 has to be applied with respect to the source of the BSS84 and that source is connected through a resistor to the 12V rail.

If that resistor wasn't there (i.e. R1=0) the BSS84 and the 2N7000 would blow when you turn on the 2N7000 because the BSS84 does not turn off when V_logic = 5V. Vgs of the BSS84 then = -7V.

The BSS84 is always fully on in your circuit!

To make your circuit work, you need V_logic to swing from 0V to 12V not 5V.

In fact your circuit would work just as well if you ditched the BSS84 and just pulled the drain of the 2N7000 up using the 100k resistor ...

Except that you must drive the gates of MOSFETs in switching circuits with fast edges. Slow edges destroy MOSFETs in high current switching circuits because they dissipate power during the switching transition.

Using a 100k or even a 10k pullup to turn the power MOSFET off may easily destroy it.

Speed up your sim to see the edges in detail and then probe the power in the IRF9530.

You have also made a complementary MOSFET gate driver that must have fast edges driving it to avoid them both being on long enough during the gate voltage transition that the (what is called shoot-through) current through them destroys them.

This kind of circuit is OK for fast switching circuits (i.e. inside logic chips and in Switch Mode supply driver circuits) but is hard to make work reliably in low speed discrete circuits.

Plus you do not need to do it that way. The examples I posted use 2 transistors in a push-pull driver that has virtually no shoot-through current.

The two bjts are used as emitter followers (your design uses the two MOSFETs in common source configuration) to give a low impedance drive the the gate of the IRF9530 with only about 0,7V max Vouput low and Vrail-0.7V min output high (in fact it will swing closer to the rails once the MOSFET gate capacitance has been charged and discharged).

Because the bases of the two bjts are not biased like they are in a class B audio power amp stage, when the base voltage is at 0V the NPN is fully off and the PNP pulls down to within 1xVbe of ground and when the base voltage is at 12V the PNP is fully off and the NPN pulls up to within 1xVbe of 12V.

As the bases swing up and down during the transitions only the NPN is on during L2H transitions (the positive Vbe of the NPN reverse biases the PNP be junction so turns it off) and only the PNP is on during the H2L transitions (the negative Vbe of the PNP reverse biases the NPN be junction so turns it off) .

You still need to drive it with fast edges but that's to drive the IRF9530 gate, it's not to stop the NPN/PNP pair from exploding.

Note that this emitter follower buffer stage does not work well with MOSFETs instead of bjts. This is because MOSFETs (except for some very low Vgs_threshold parts) have too high a voltage drop between gate and source when used in this configuration: try it in the sim and see what happens). The N channel driver MOSFET could not then pull the gate of the IRF9530 close enough to the 12V rail to turn it fully off.

So, using a pair of bjts in the complementary emitter follower buffer configuration as I have shown, then you can drive the bases from a simple common source inverter stage with a resistive pullup to 12V (my second example) because the pullup does not have to drive the MOSFET gate capacitance (the emitter followers buffer it from that) and so the drain voltage rises quite quickly it fals vary fast because the input stage MOSFET pulls down faster than 10k pulls up).

One more thing: I point this out to lots of folks who try to design MOSFET switching stages like this: you have no short circuit protection.

You need to at least include a fuse and you may need to think about electronic short circuit current limiting or other schemes to stop the power fet from popping the first time you fumble the connections.

One last thing: don't waste your's and the simulator's time trying to include unrealistic parasitic elements such as a 100pH inductance.

Unless you have some highly specialised circuit layout techniques or are modelling something very esoteric, the real circuit parasitics will swamp such a tiny inductance.

A quick rule of thumb, in air a length of wire has an inductance of (very roughly) 10nH/cm: about 1nH/mm.

So 100pH represents about 0.1mm of wire, device lead or PCB trace length.

By all means put parasitics into a simulation (that is after all why people simulate and in fact it often makes simulations run better) but they must be realistic.

:)

by signality
December 06, 2014

Signality, I see, my control P-channel was always on because it's gate to source polarity never went negative.

I have gone with your last circuit. Is it okay to swap out the control IRF530 with the smaller 2N7000? And it appears this circuit can control 24 Volts with no problem.

Thank you very much for all your help.

https://www.circuitlab.com/circuit/59exa3/control-2a-12v-signality/

by DWC
December 06, 2014

Yes, it is okay to swap out the control IRF530 in my example with the smaller 2N7000.

I just forgot to change it to a low power device like a 2N7000.

You can do the same thing using a low power NPN bjt if that would suit your drive circuit better (for instance if you're using 3.3V logic).

:)

by signality
December 06, 2014

Thank you Signality. I emailed you at your inquiries email.

My goal is to control a high amp 24V brushed DC motor. Instead of using PWM of one large battery, I want to instead gate any of multiple small batteries into the motor.

Would the attached circuit work for that? Thank you.

https://www.circuitlab.com/circuit/vw7amd/multiple_controllers/

by DWC
December 06, 2014

Post a Reply

Please sign in or create an account to comment.

Go Ad-Free. Activate your CircuitLab membership. No more ads. Save unlimited circuits. Run unlimited simulations.

About CircuitLab

CircuitLab is an in-browser schematic capture and circuit simulation software tool to help you rapidly design and analyze analog and digital electronics systems.